HOME   LIST
‹–   –›

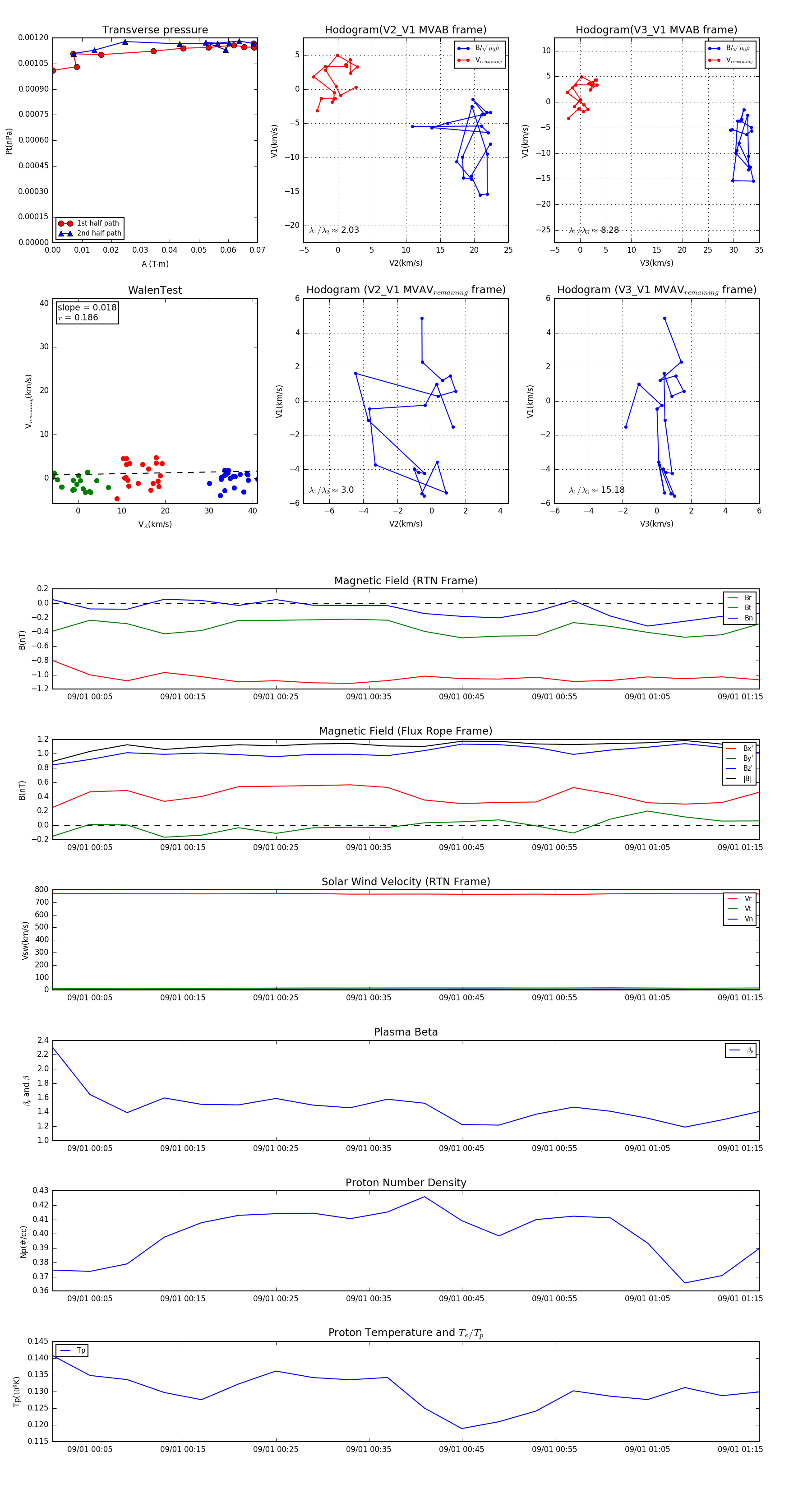
Flux Rope in 1994

Flux Rope Event 1994-09-01 00:01 ~ 1994-09-01 01:17 (77 minutes)


plot