HOME   LIST
‹–   –›

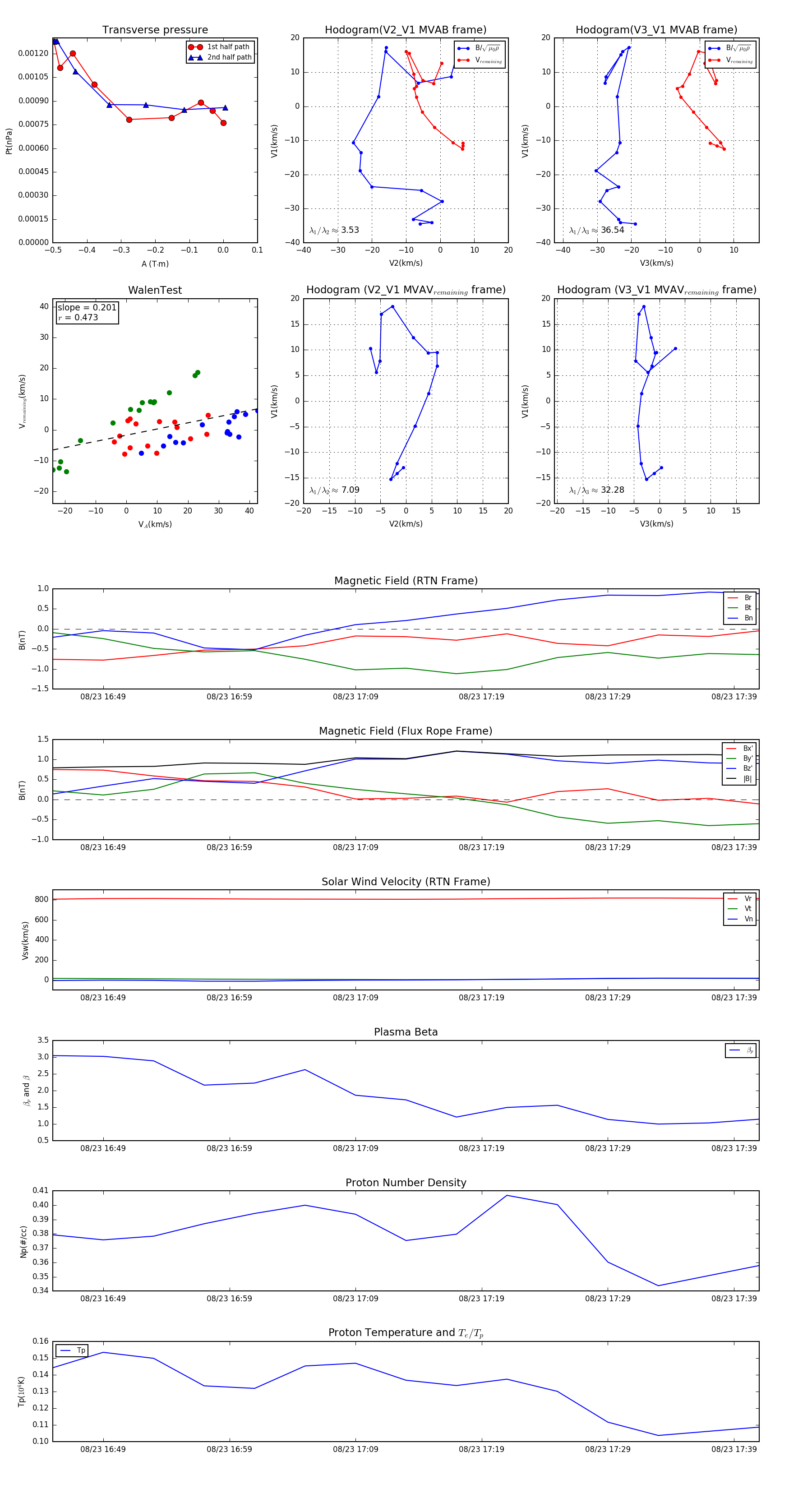
Flux Rope in 1994

Flux Rope Event 1994-08-23 16:45 ~ 1994-08-23 17:41 (57 minutes)


plot