HOME   LIST
‹–   –›

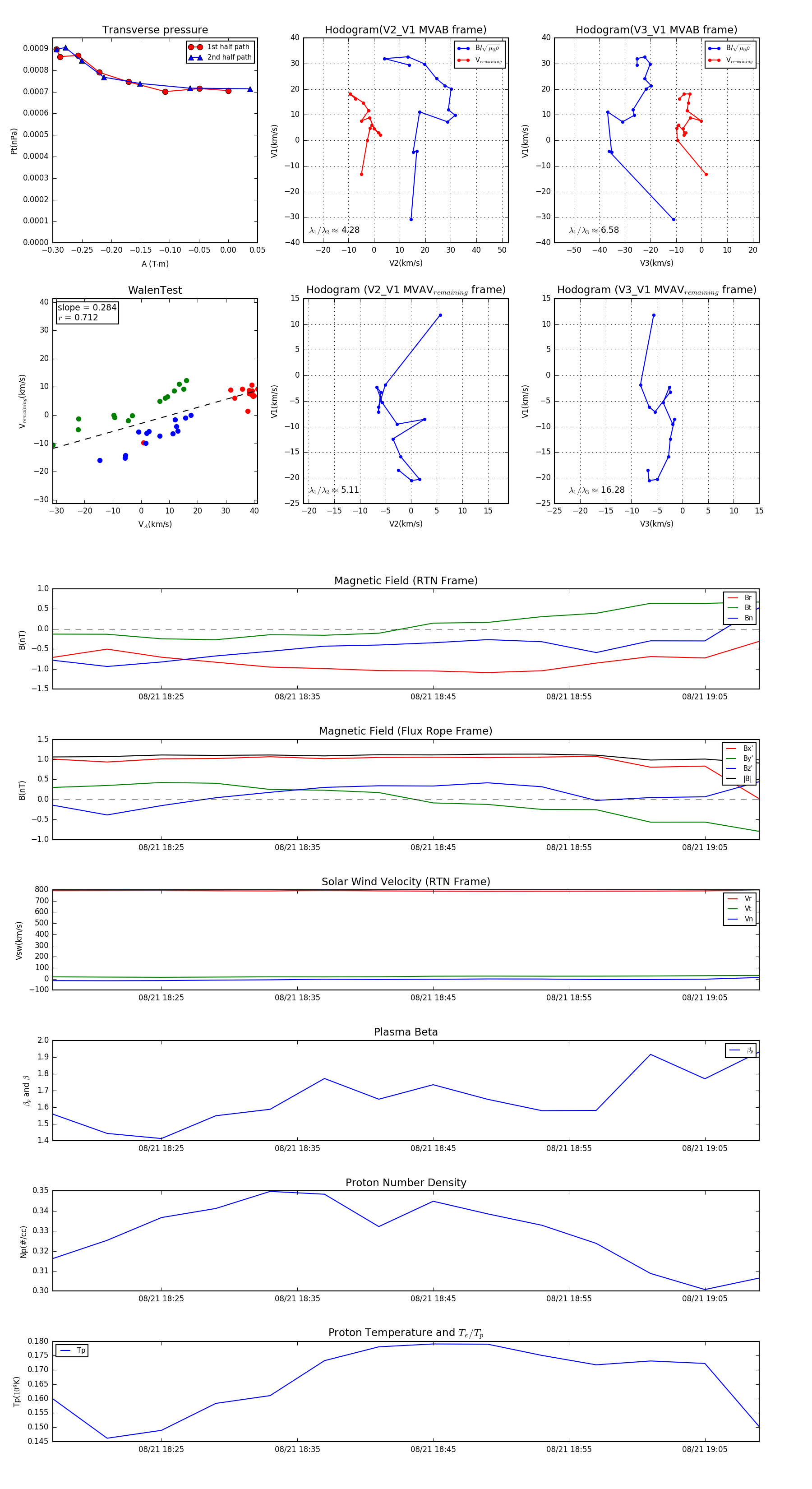
Flux Rope in 1994

Flux Rope Event 1994-08-21 18:17 ~ 1994-08-21 19:09 (53 minutes)


plot