HOME   LIST
‹–   –›

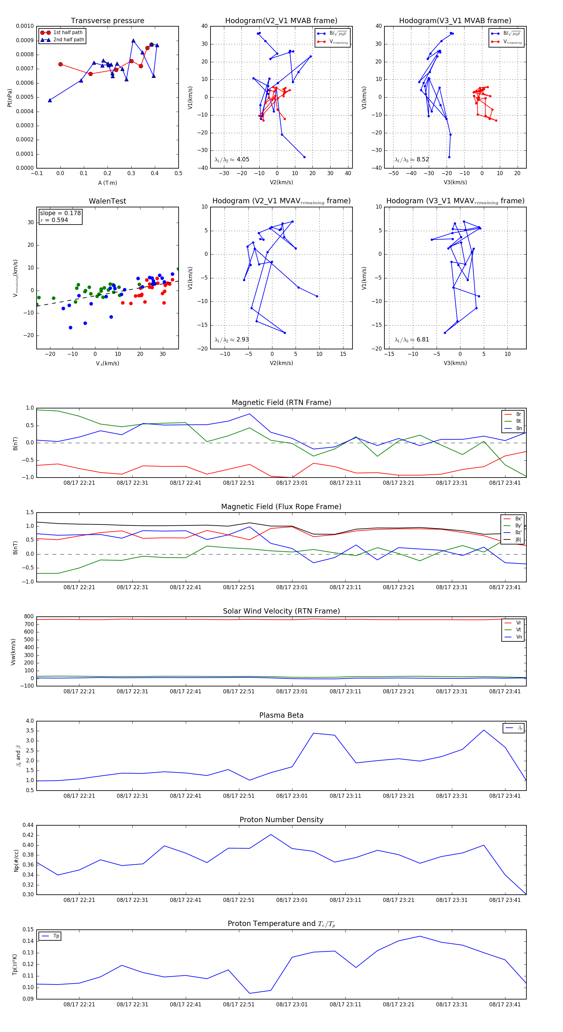
Flux Rope in 1994

Flux Rope Event 1994-08-17 22:13 ~ 1994-08-17 23:45 (93 minutes)


plot