HOME   LIST
‹–   –›

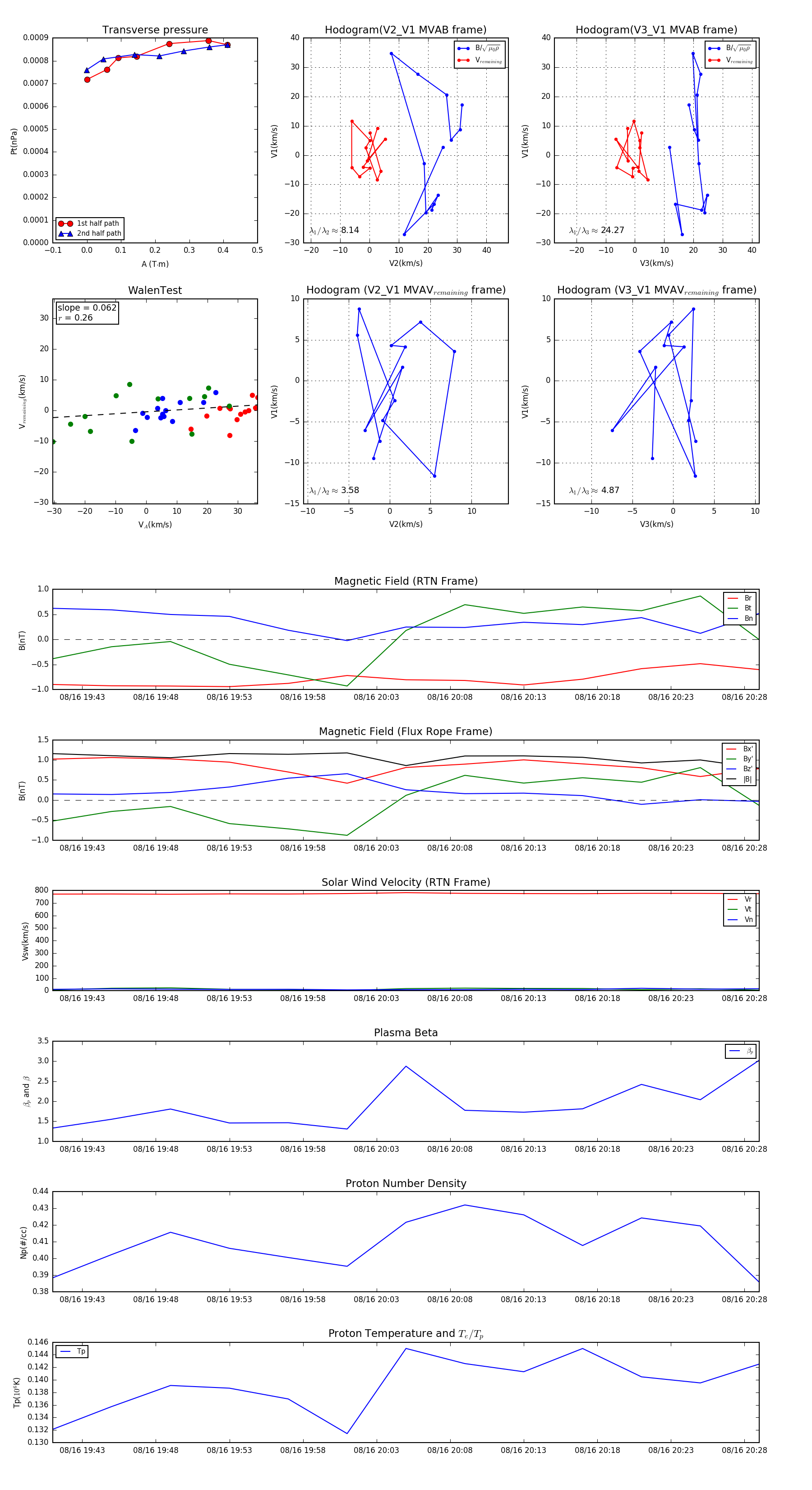
Flux Rope in 1994

Flux Rope Event 1994-08-16 19:41 ~ 1994-08-16 20:29 (49 minutes)


plot