HOME   LIST
‹–   –›

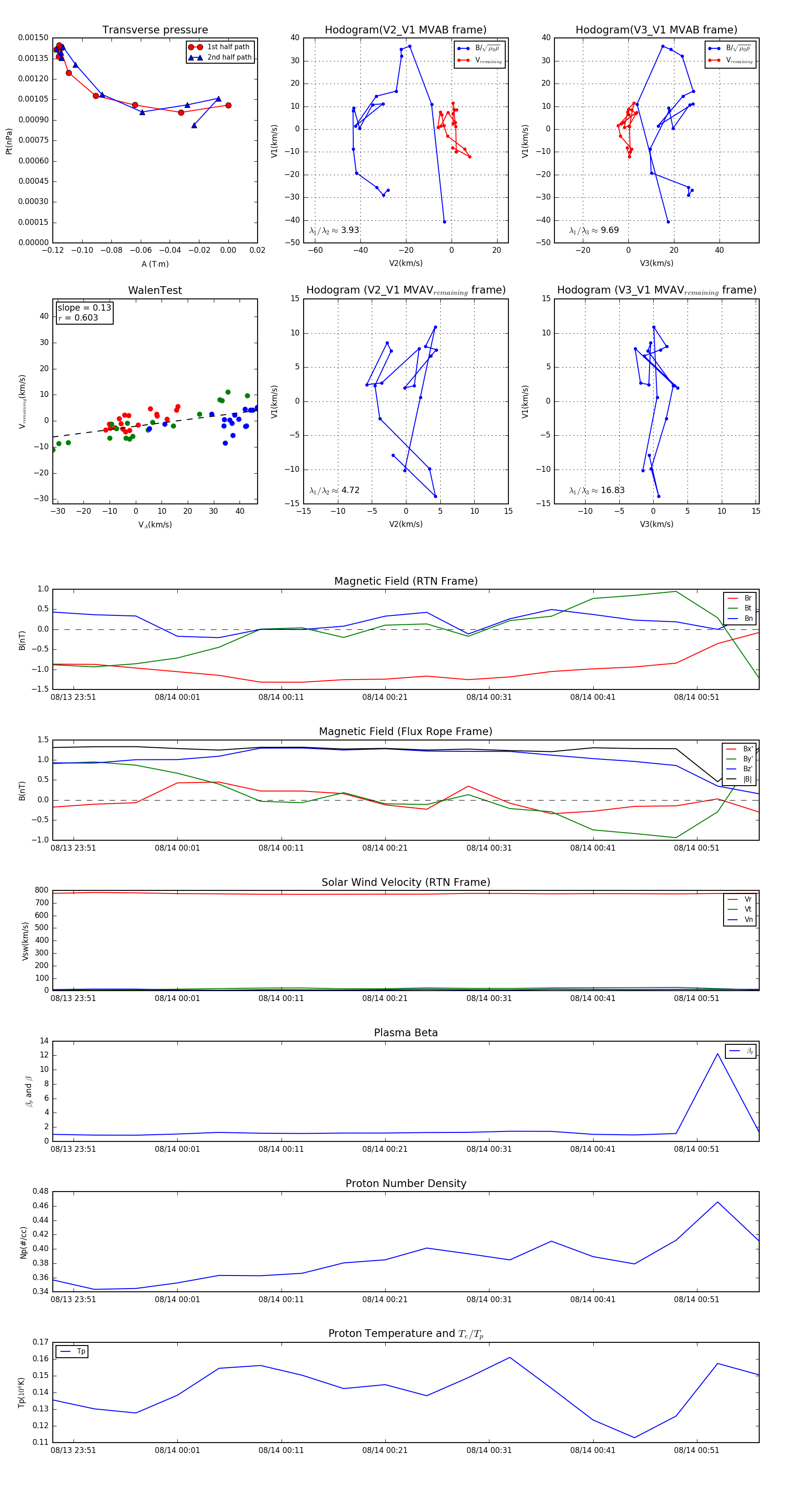
Flux Rope in 1994

Flux Rope Event 1994-08-13 23:49 ~ 1994-08-14 00:57 (69 minutes)


plot