HOME   LIST
‹–   –›

Flux Rope in 1994

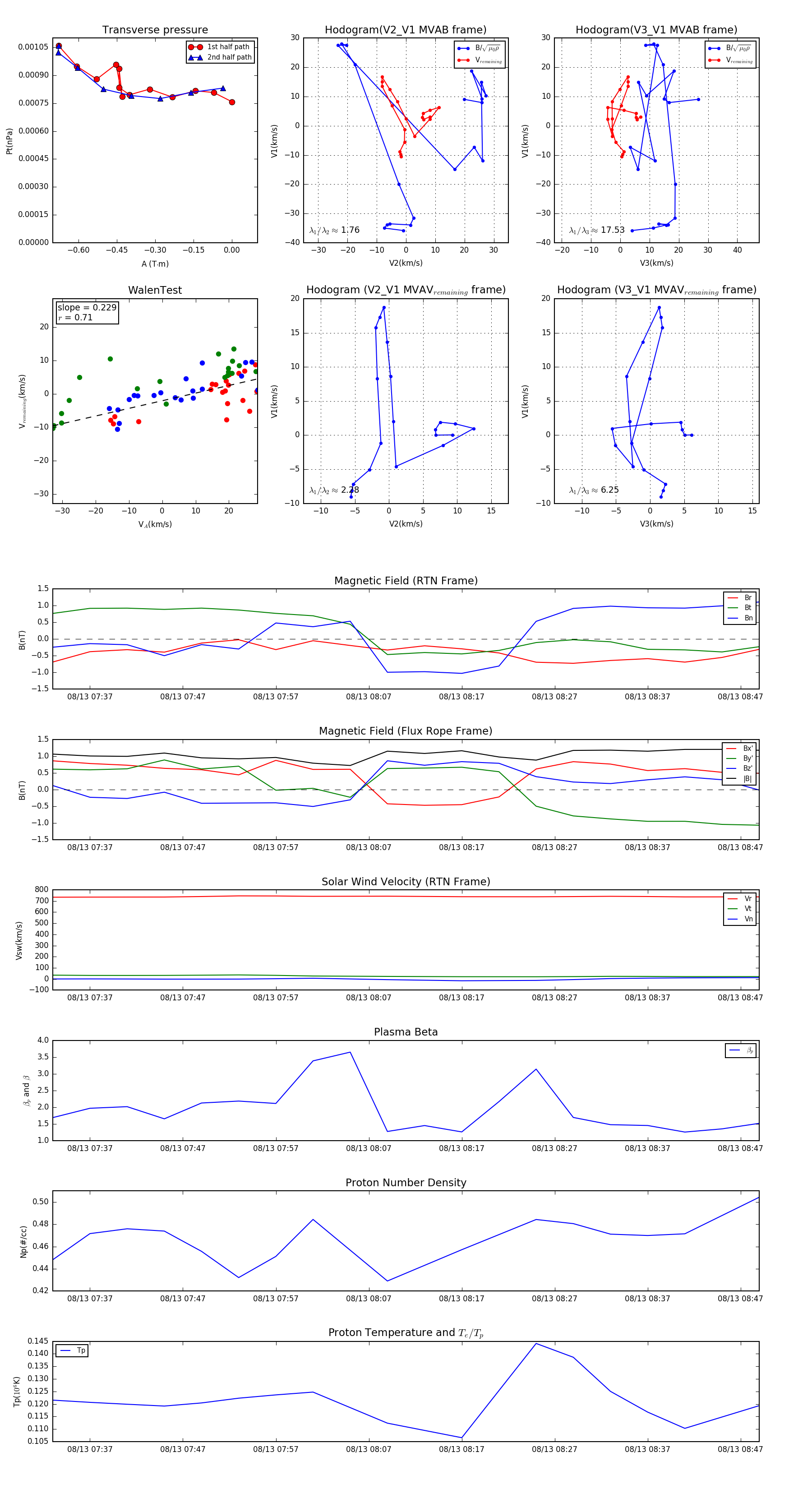
Flux Rope Event 1994-08-13 07:33 ~ 1994-08-13 08:49 (77 minutes)


plot