HOME   LIST
‹–   –›

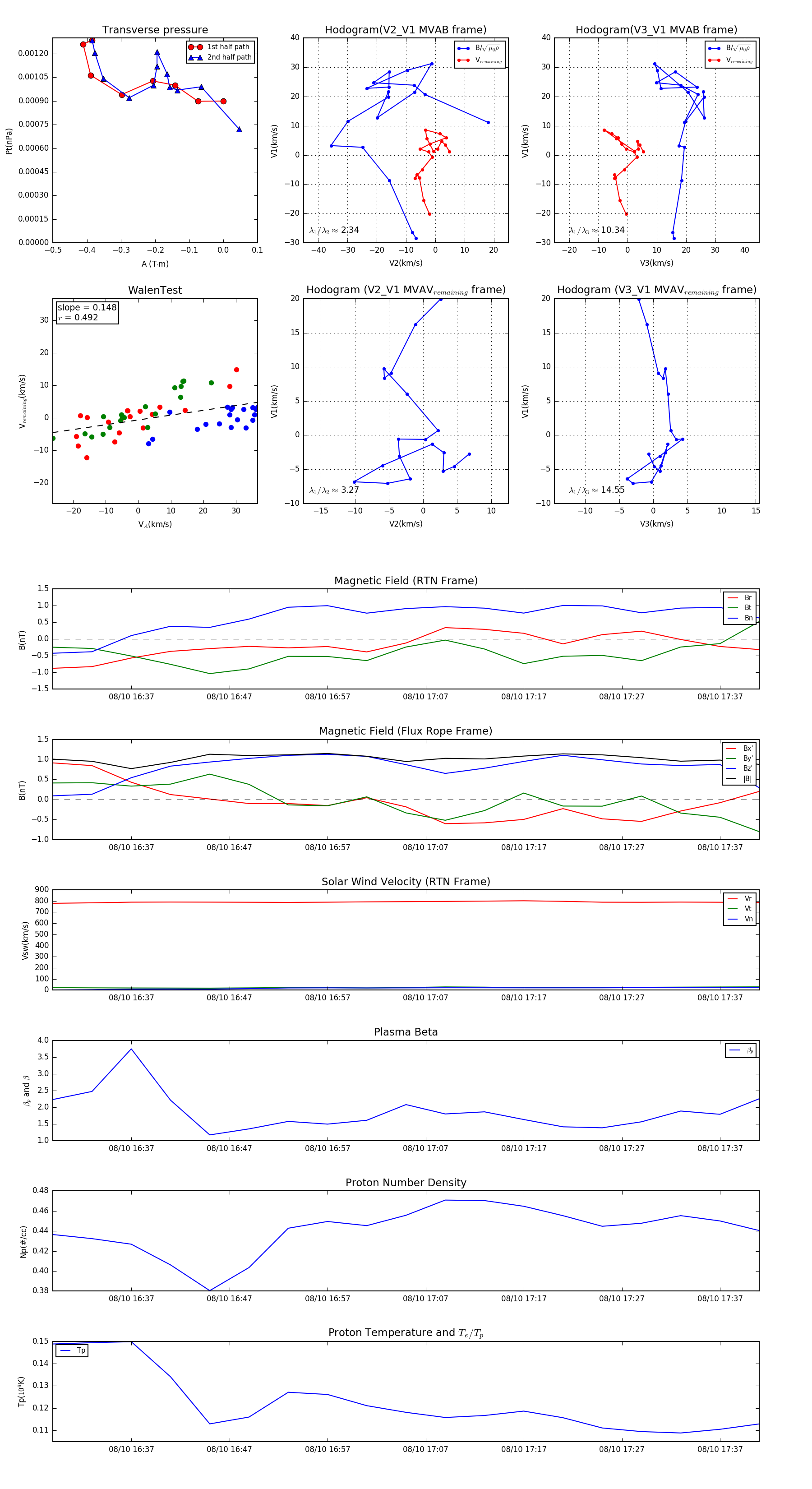
Flux Rope in 1994

Flux Rope Event 1994-08-10 16:29 ~ 1994-08-10 17:41 (73 minutes)


plot