HOME   LIST
‹–   –›

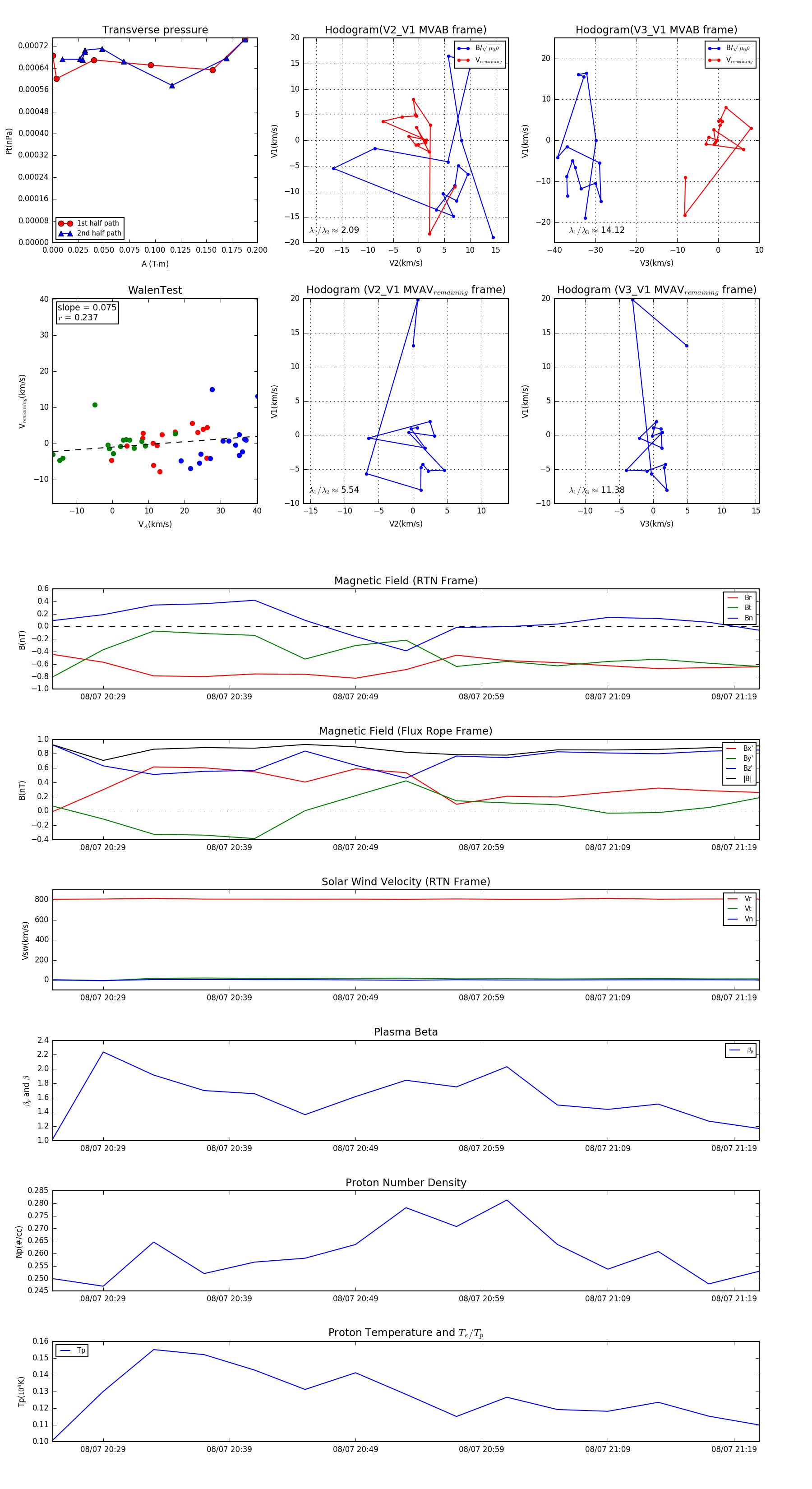
Flux Rope in 1994

Flux Rope Event 1994-08-07 20:25 ~ 1994-08-07 21:21 (57 minutes)


plot