HOME   LIST
‹–   –›

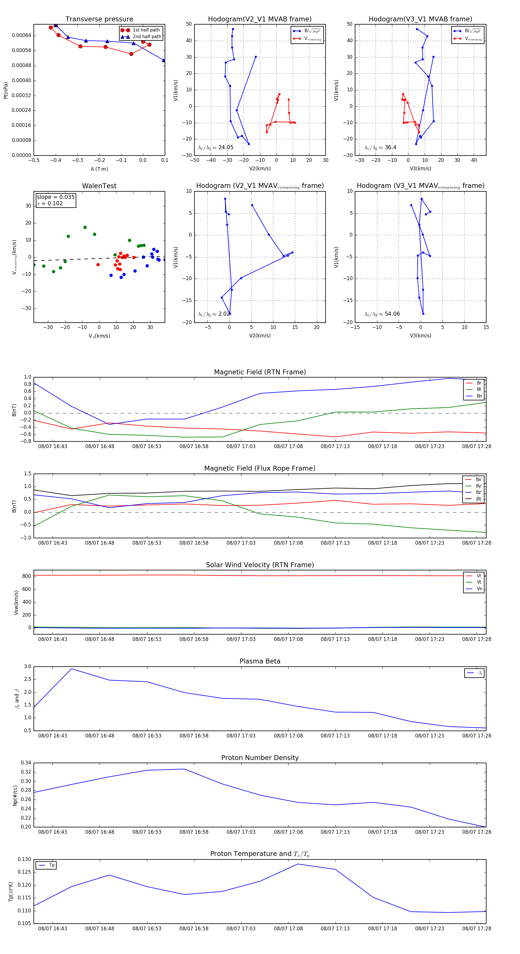
Flux Rope in 1994

Flux Rope Event 1994-08-07 16:41 ~ 1994-08-07 17:29 (49 minutes)


plot