HOME   LIST
‹–   –›

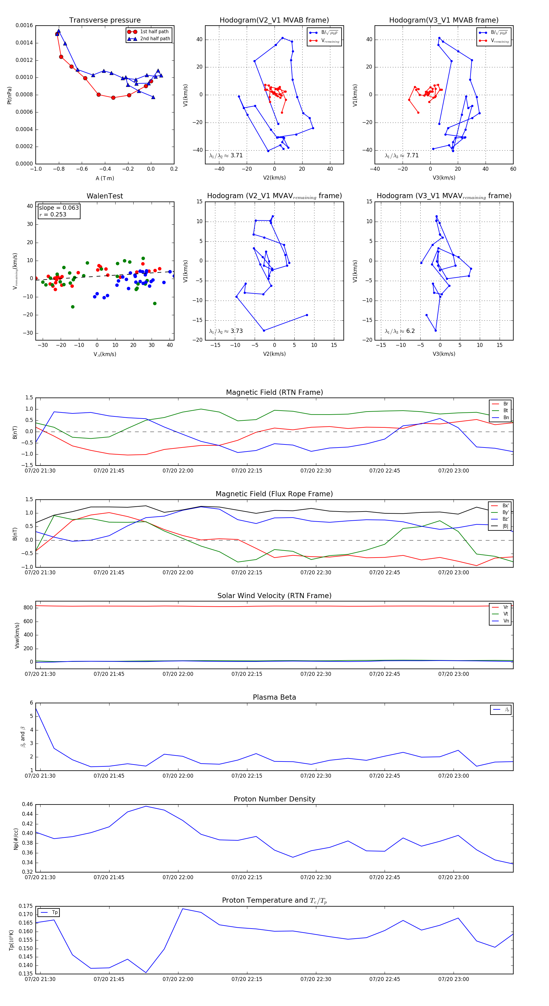
Flux Rope in 1994

Flux Rope Event 1994-07-20 21:29 ~ 1994-07-20 23:13 (105 minutes)


plot