HOME   LIST
‹–   –›

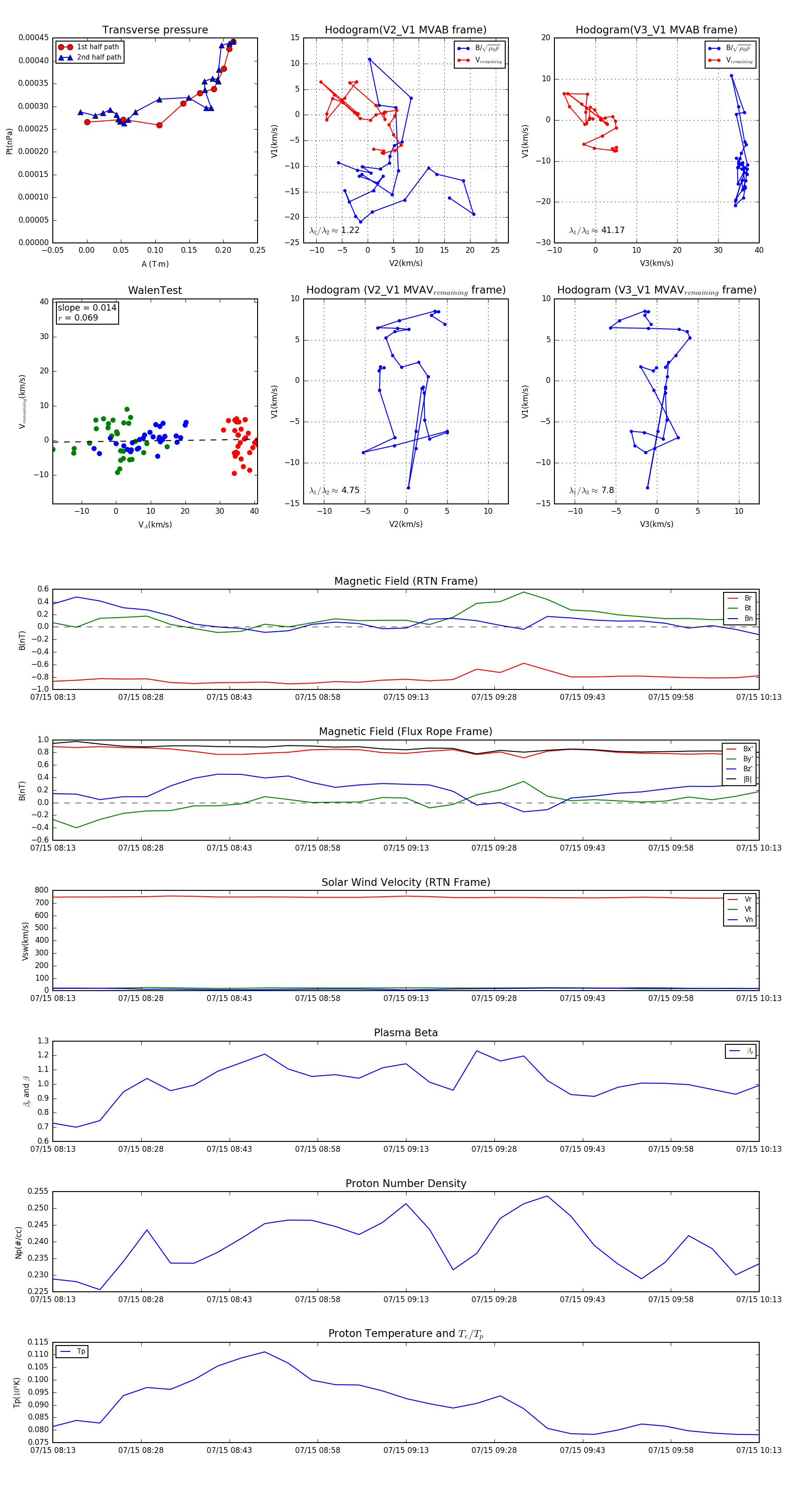
Flux Rope in 1994

Flux Rope Event 1994-07-15 08:13 ~ 1994-07-15 10:13 (121 minutes)


plot