HOME   LIST
‹–   –›

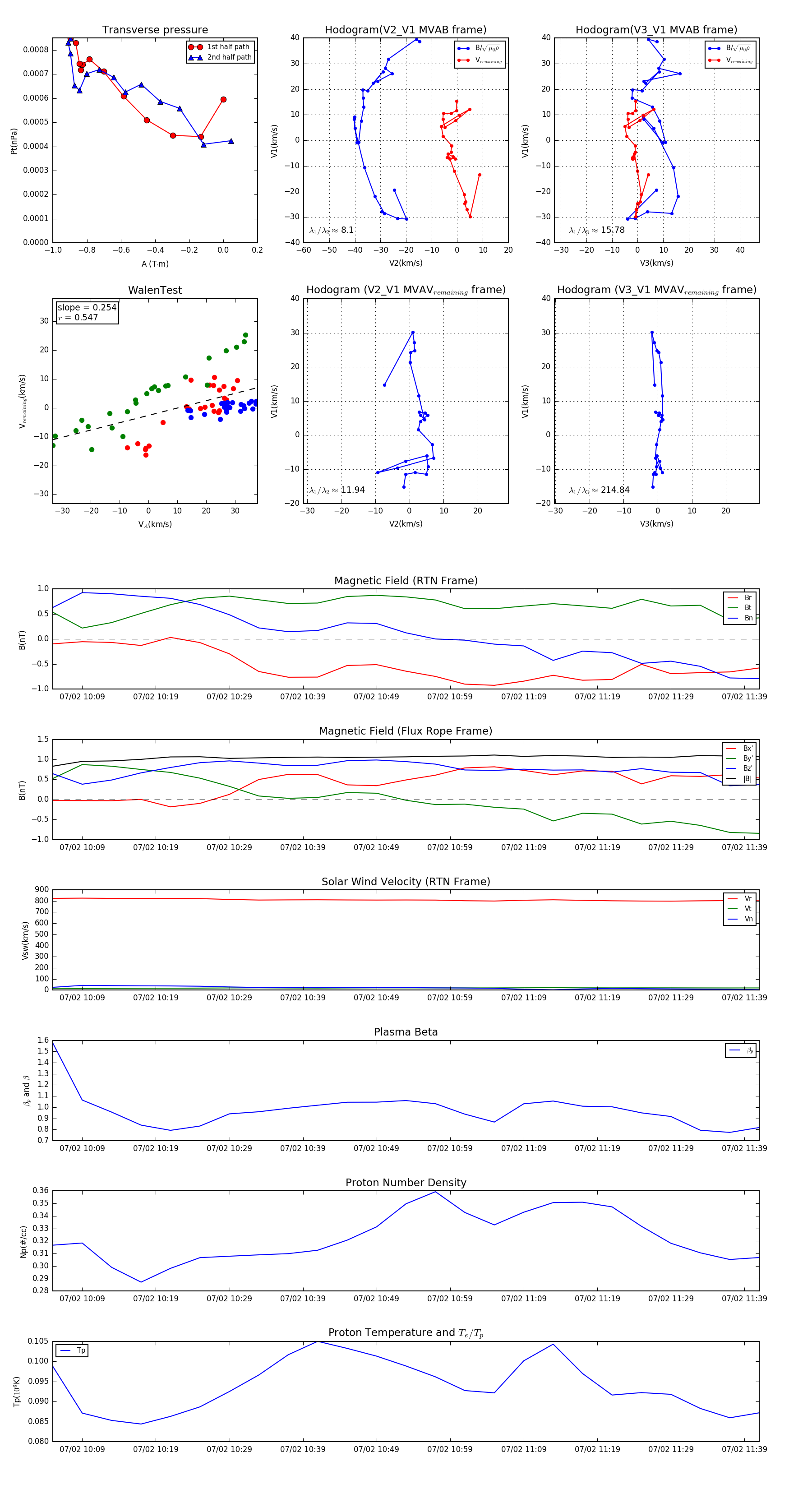
Flux Rope in 1994

Flux Rope Event 1994-07-02 10:05 ~ 1994-07-02 11:41 (97 minutes)


plot