HOME   LIST
‹–   –›

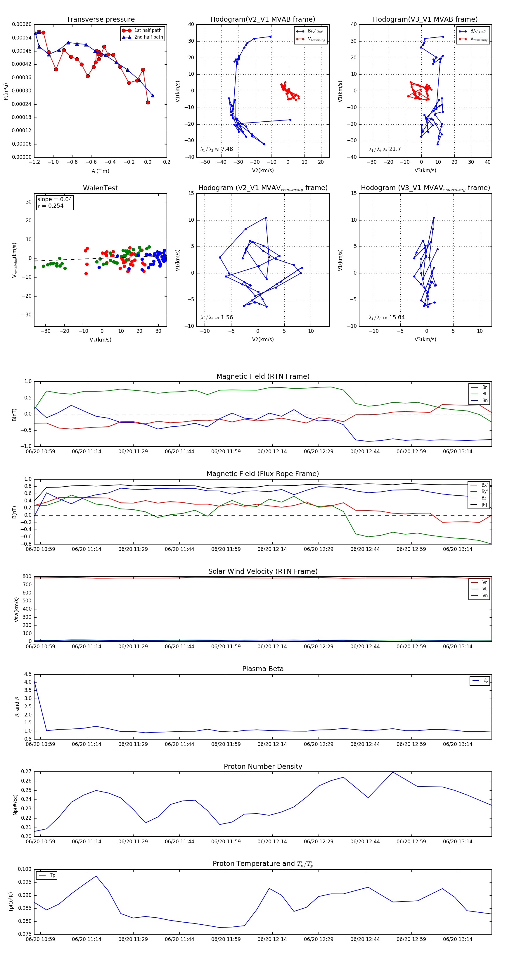
Flux Rope in 1994

Flux Rope Event 1994-06-20 10:57 ~ 1994-06-20 13:25 (149 minutes)


plot