HOME   LIST
‹–   –›

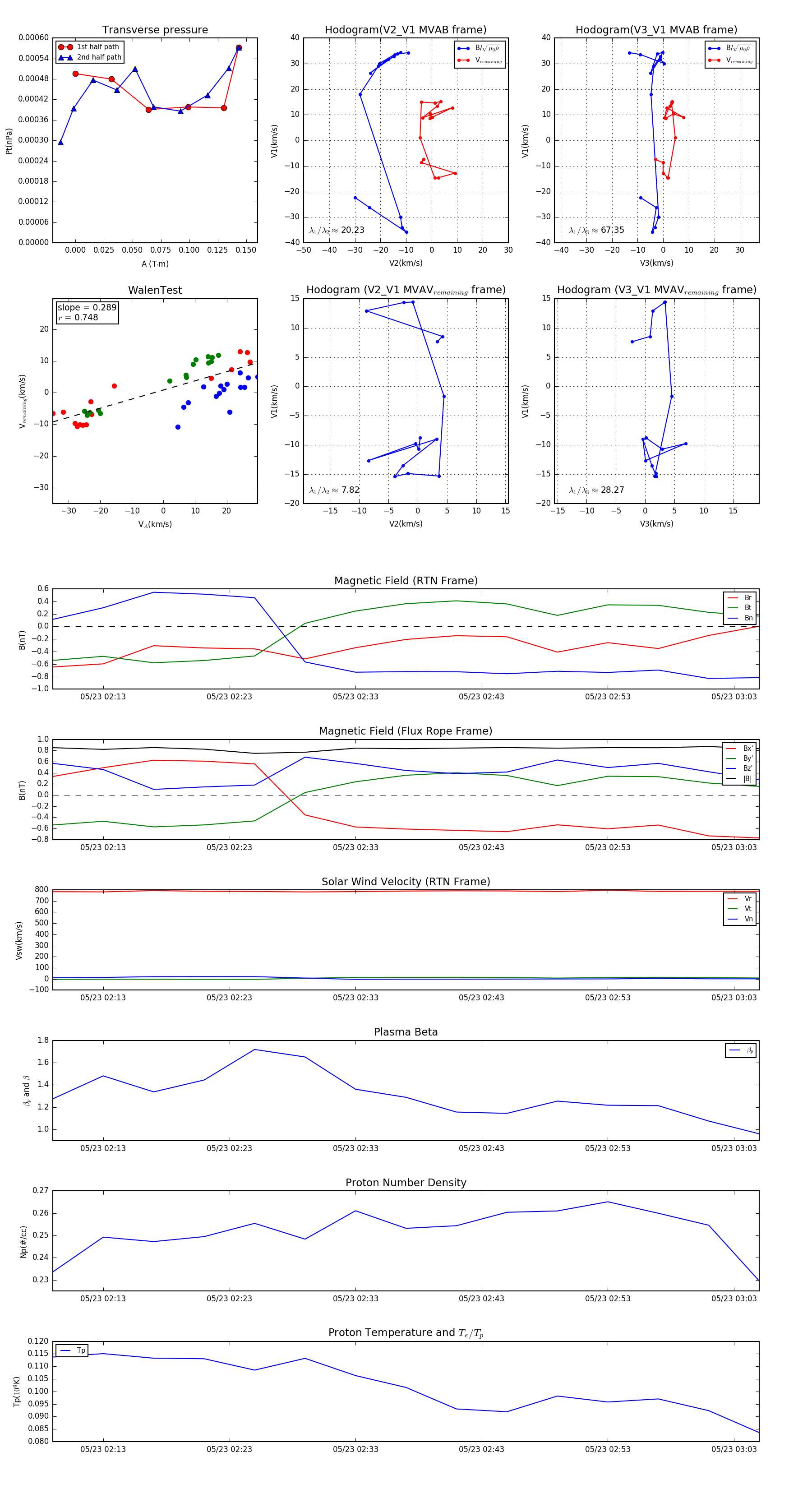
Flux Rope in 1994

Flux Rope Event 1994-05-23 02:09 ~ 1994-05-23 03:05 (57 minutes)


plot