HOME   LIST
‹–   –›

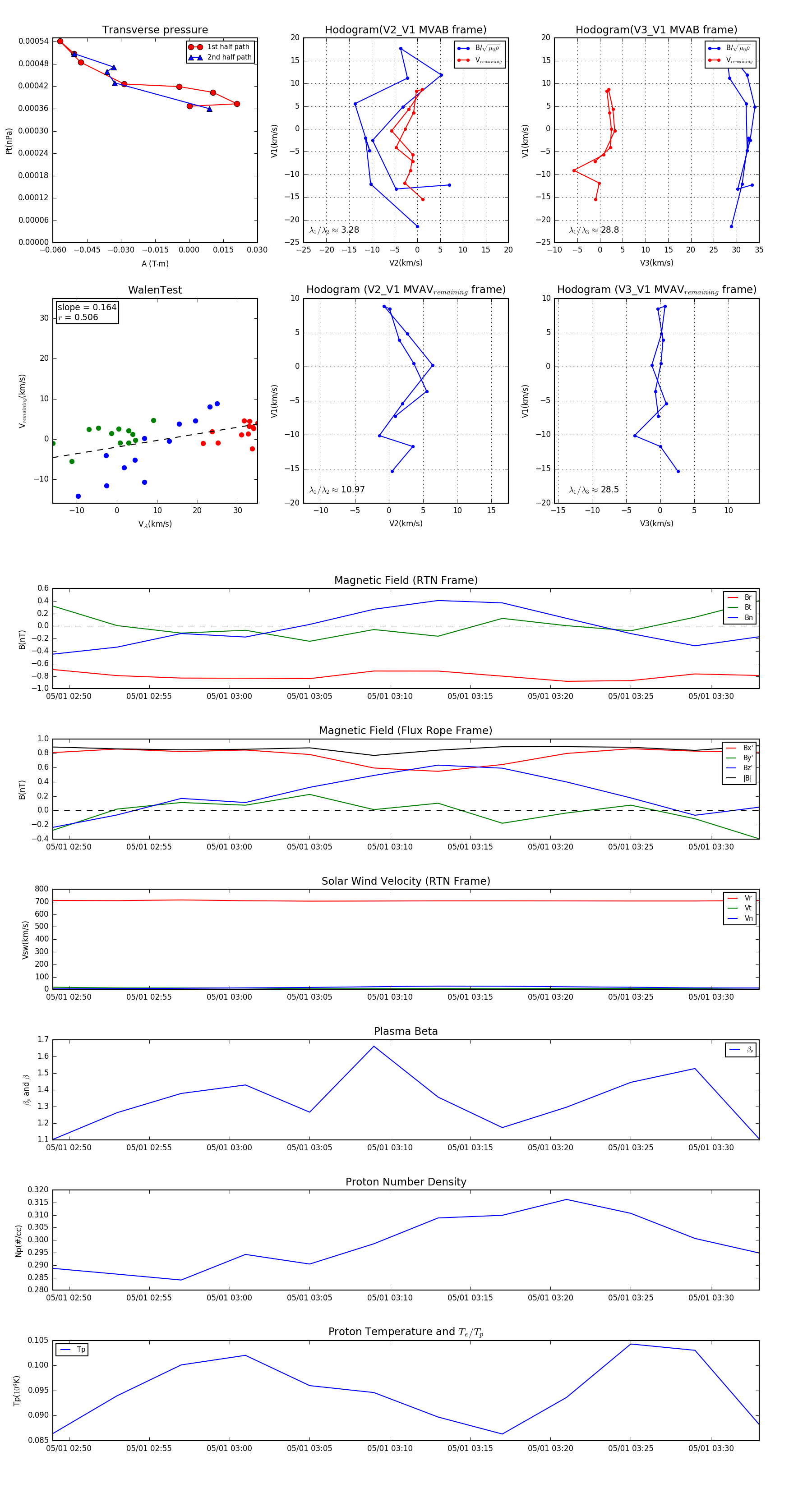
Flux Rope in 1994

Flux Rope Event 1994-05-01 02:49 ~ 1994-05-01 03:33 (45 minutes)


plot