HOME   LIST
‹–   –›

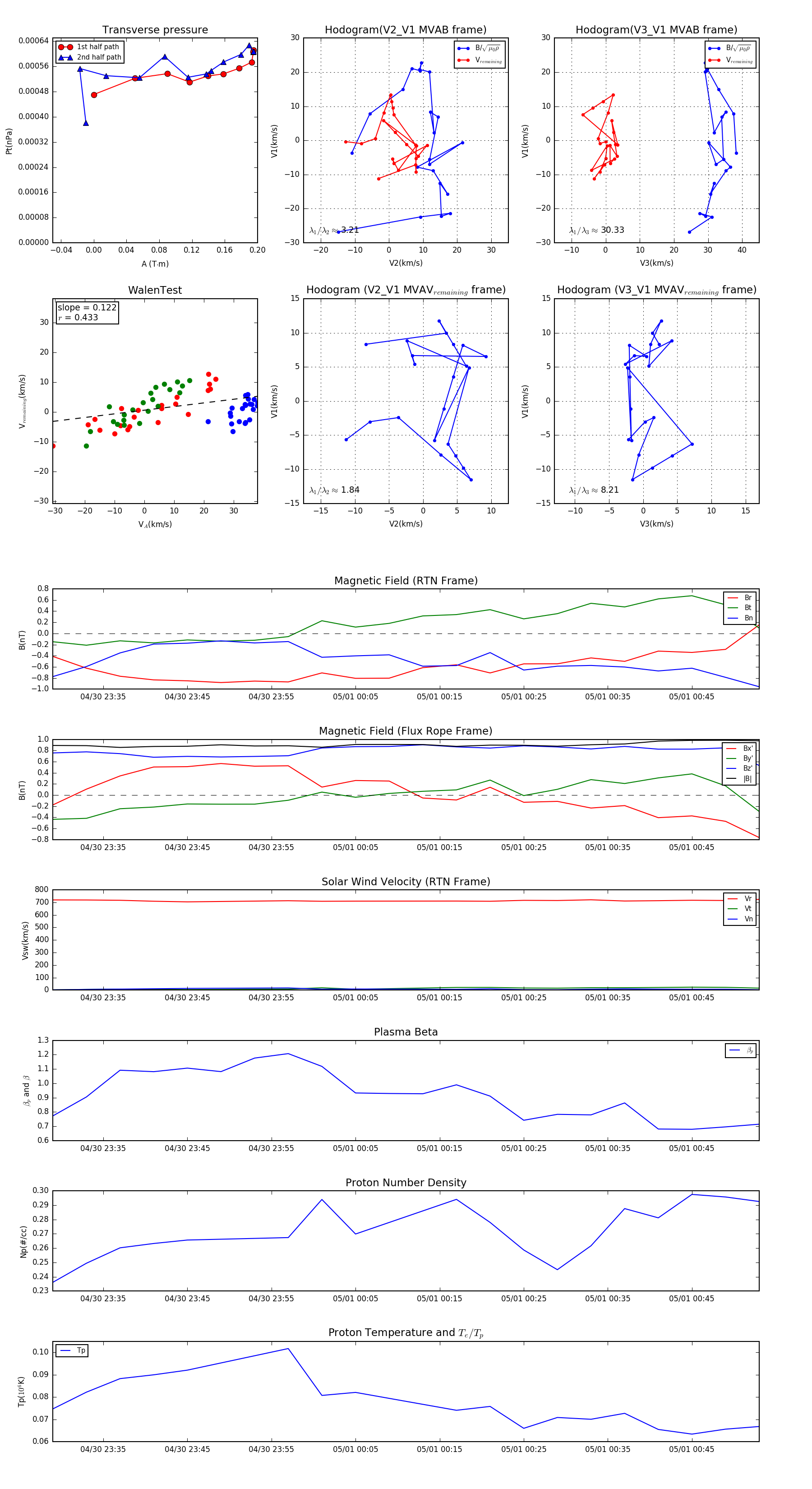
Flux Rope in 1994

Flux Rope Event 1994-04-30 23:29 ~ 1994-05-01 00:53 (85 minutes)


plot