HOME   LIST
‹–   –›

Flux Rope in 1994

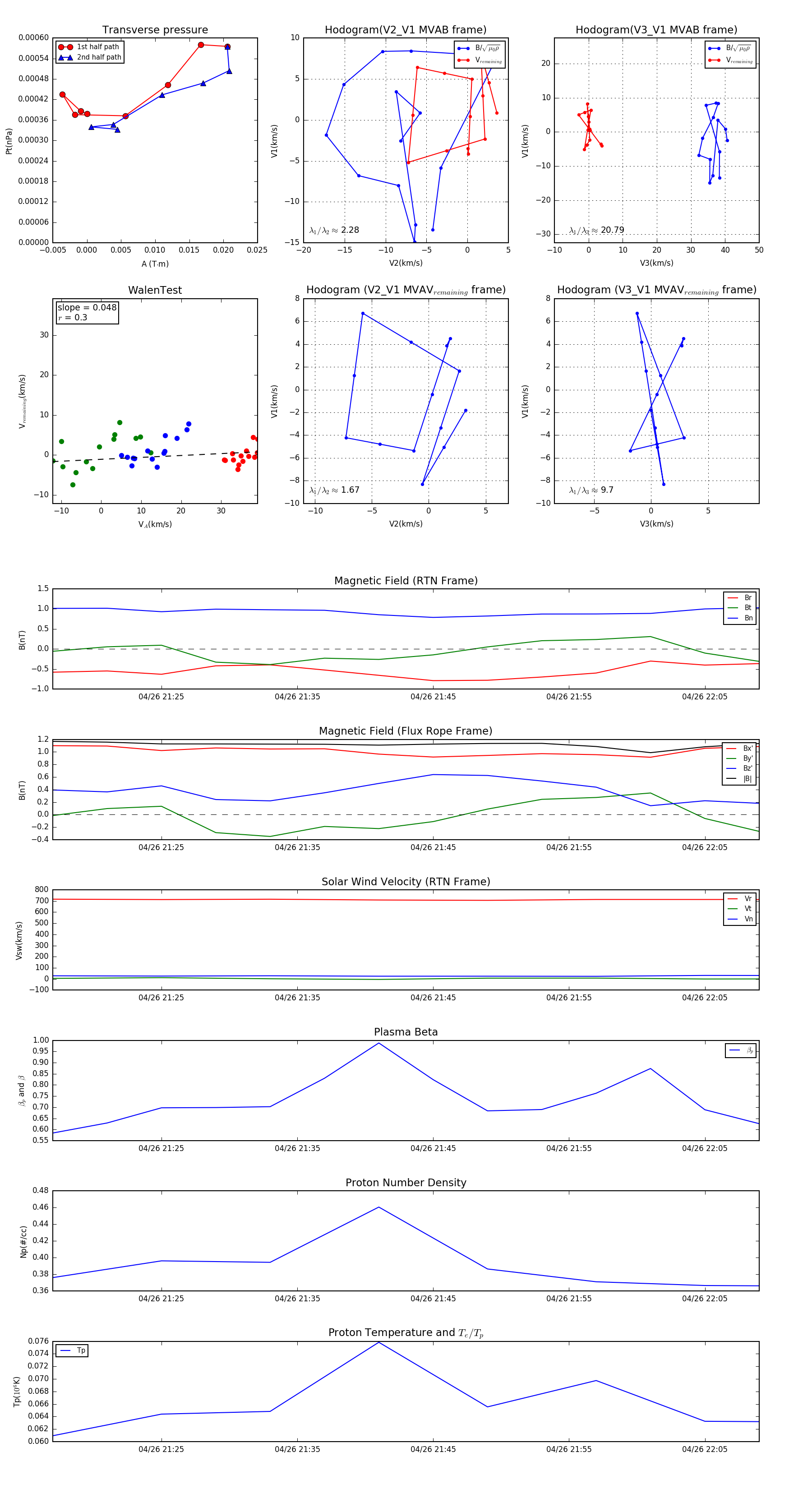
Flux Rope Event 1994-04-26 21:17 ~ 1994-04-26 22:09 (53 minutes)


plot