HOME   LIST
‹–   –›

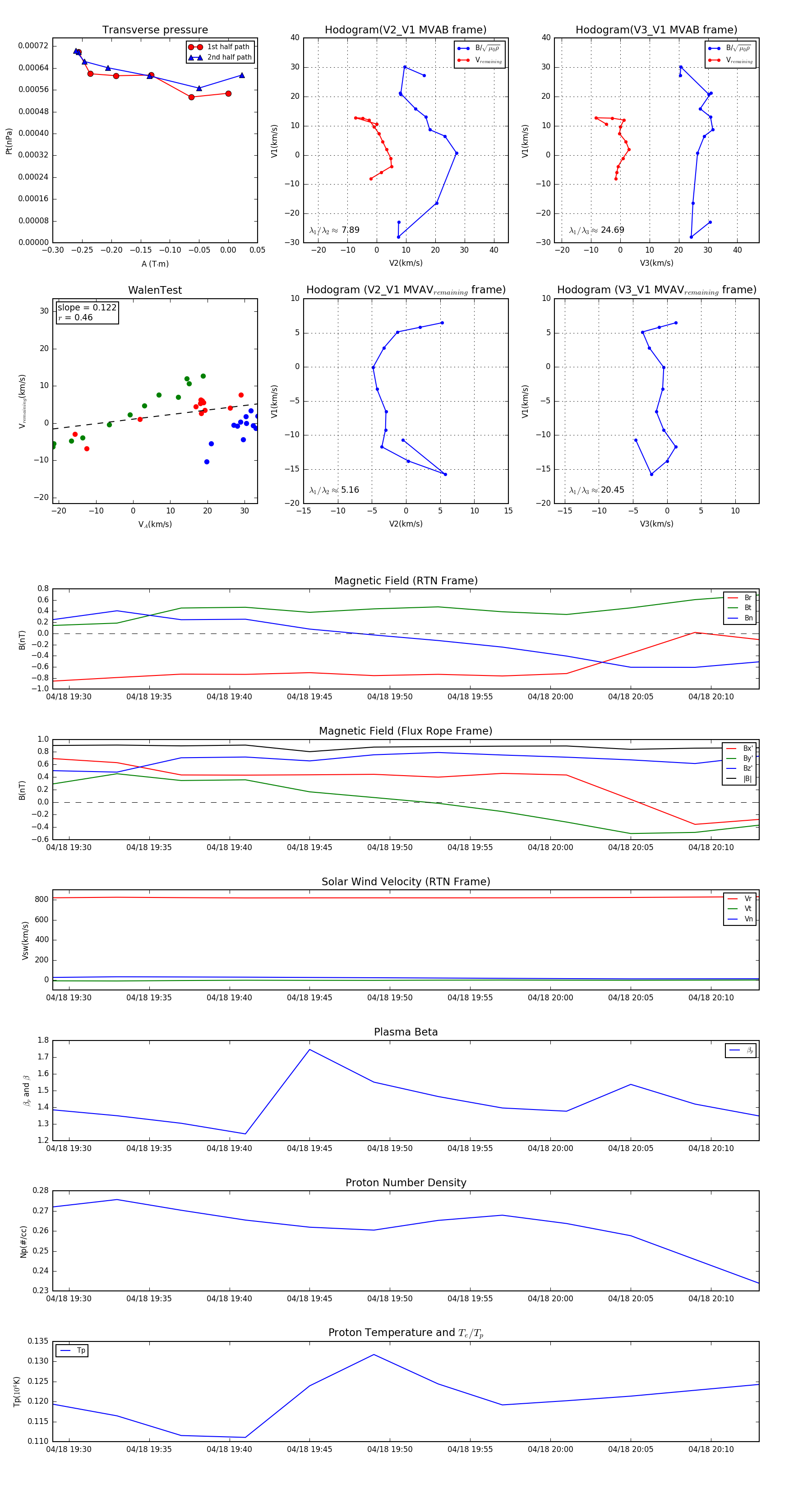
Flux Rope in 1994

Flux Rope Event 1994-04-18 19:29 ~ 1994-04-18 20:13 (45 minutes)


plot