HOME   LIST
‹–   –›

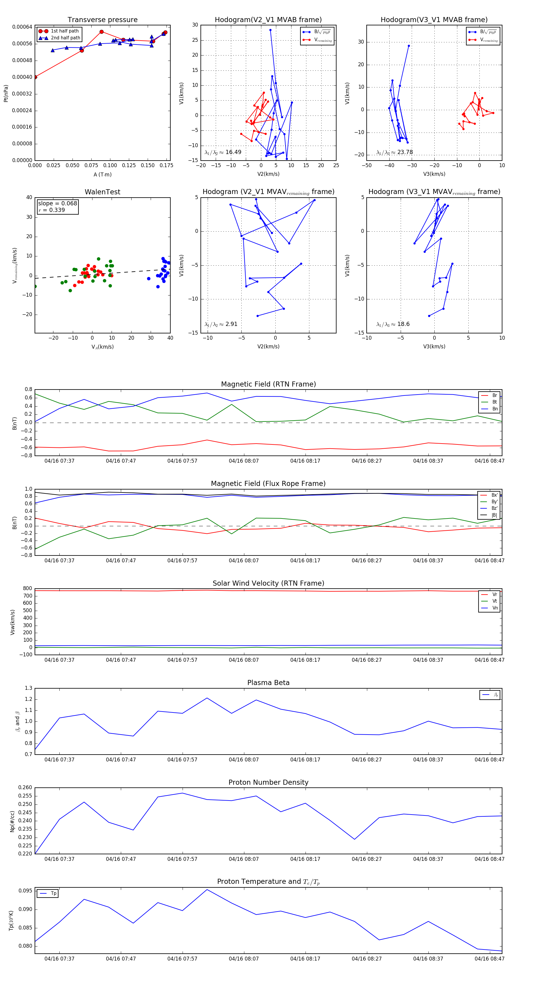
Flux Rope in 1994

Flux Rope Event 1994-04-16 07:33 ~ 1994-04-16 08:49 (77 minutes)


plot