HOME   LIST
‹–   –›

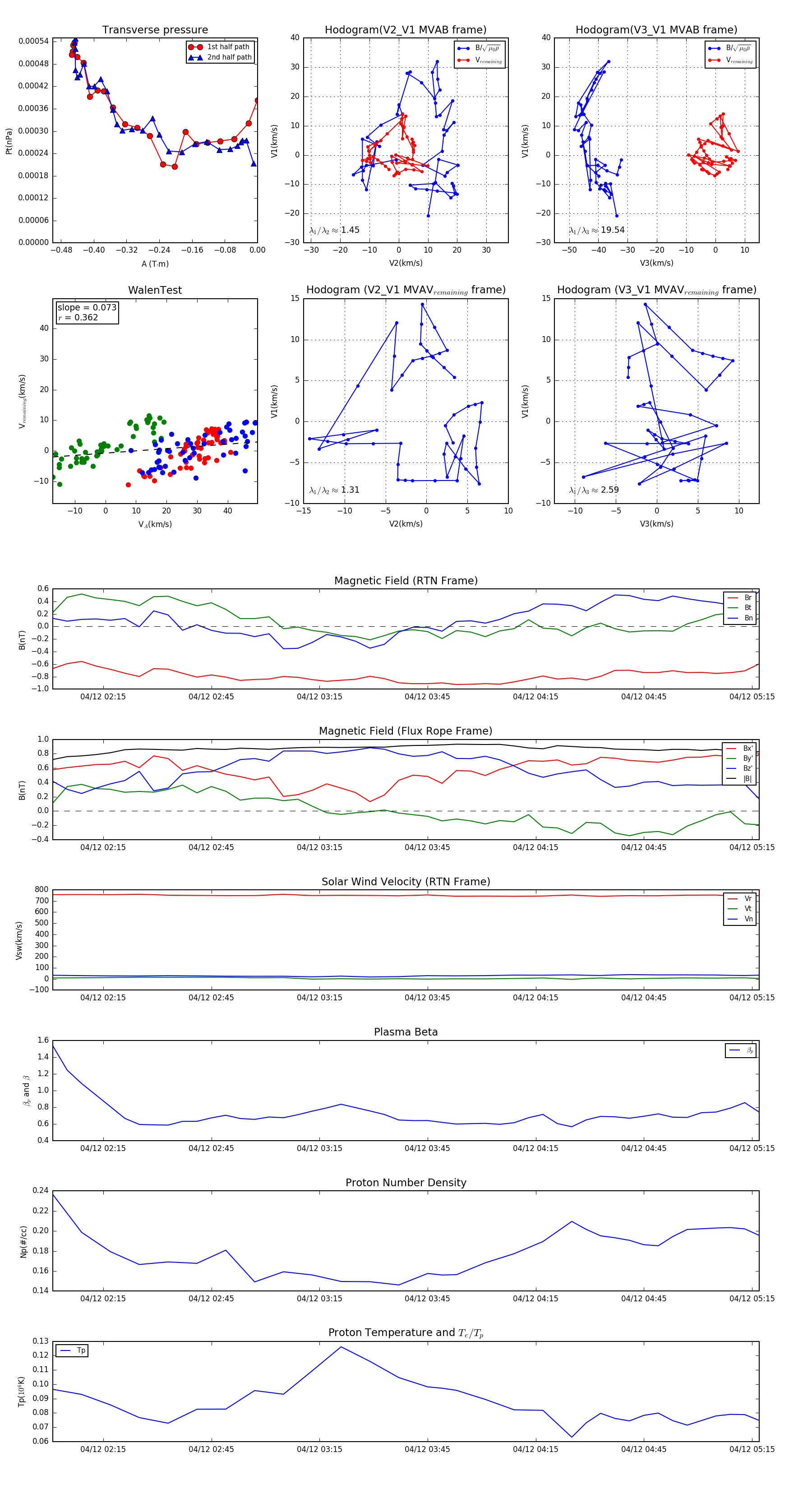
Flux Rope in 1994

Flux Rope Event 1994-04-12 02:01 ~ 1994-04-12 05:17 (197 minutes)


plot