HOME   LIST
‹–   –›

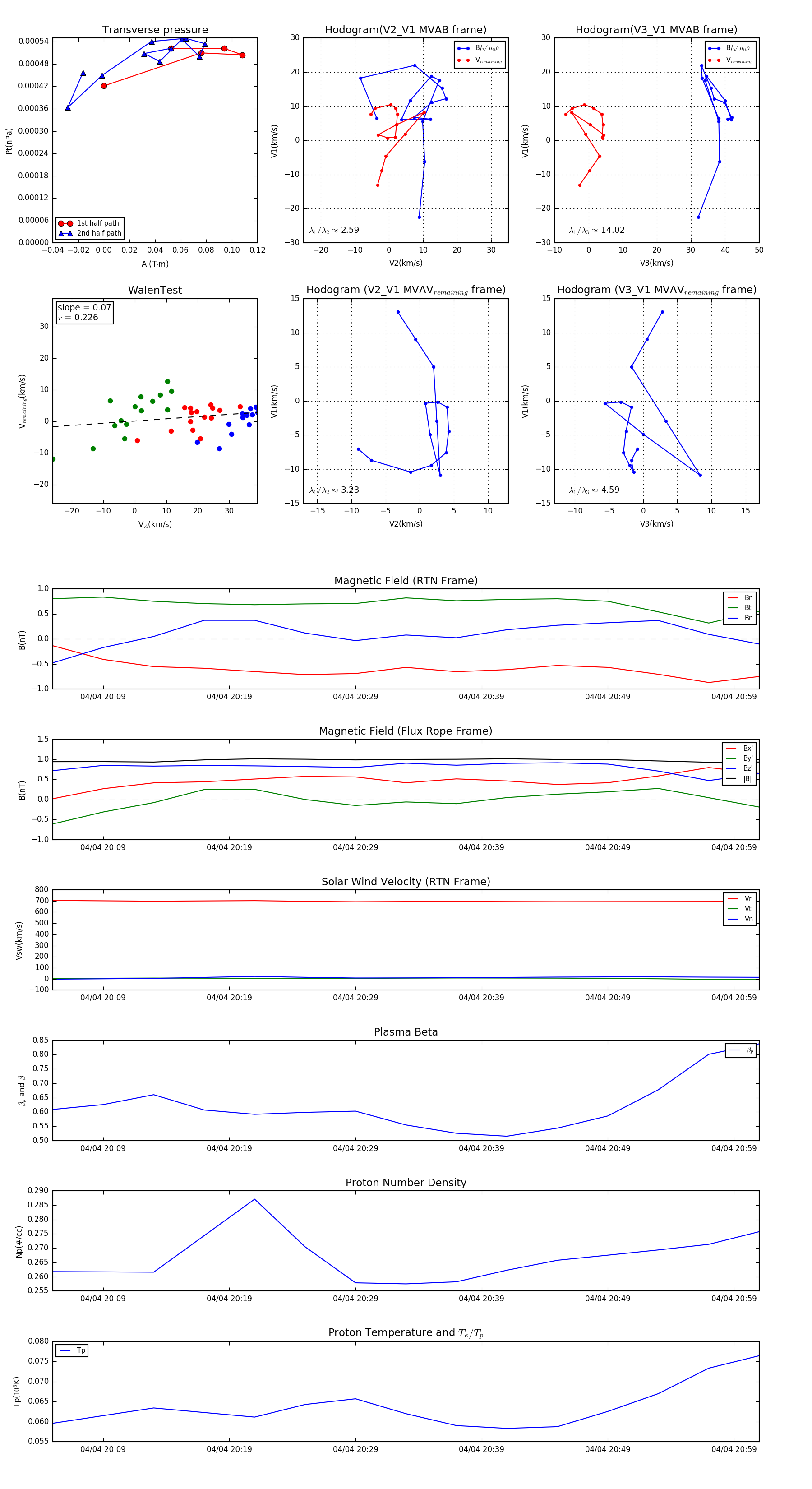
Flux Rope in 1994

Flux Rope Event 1994-04-04 20:05 ~ 1994-04-04 21:01 (57 minutes)


plot