HOME   LIST
‹–   –›

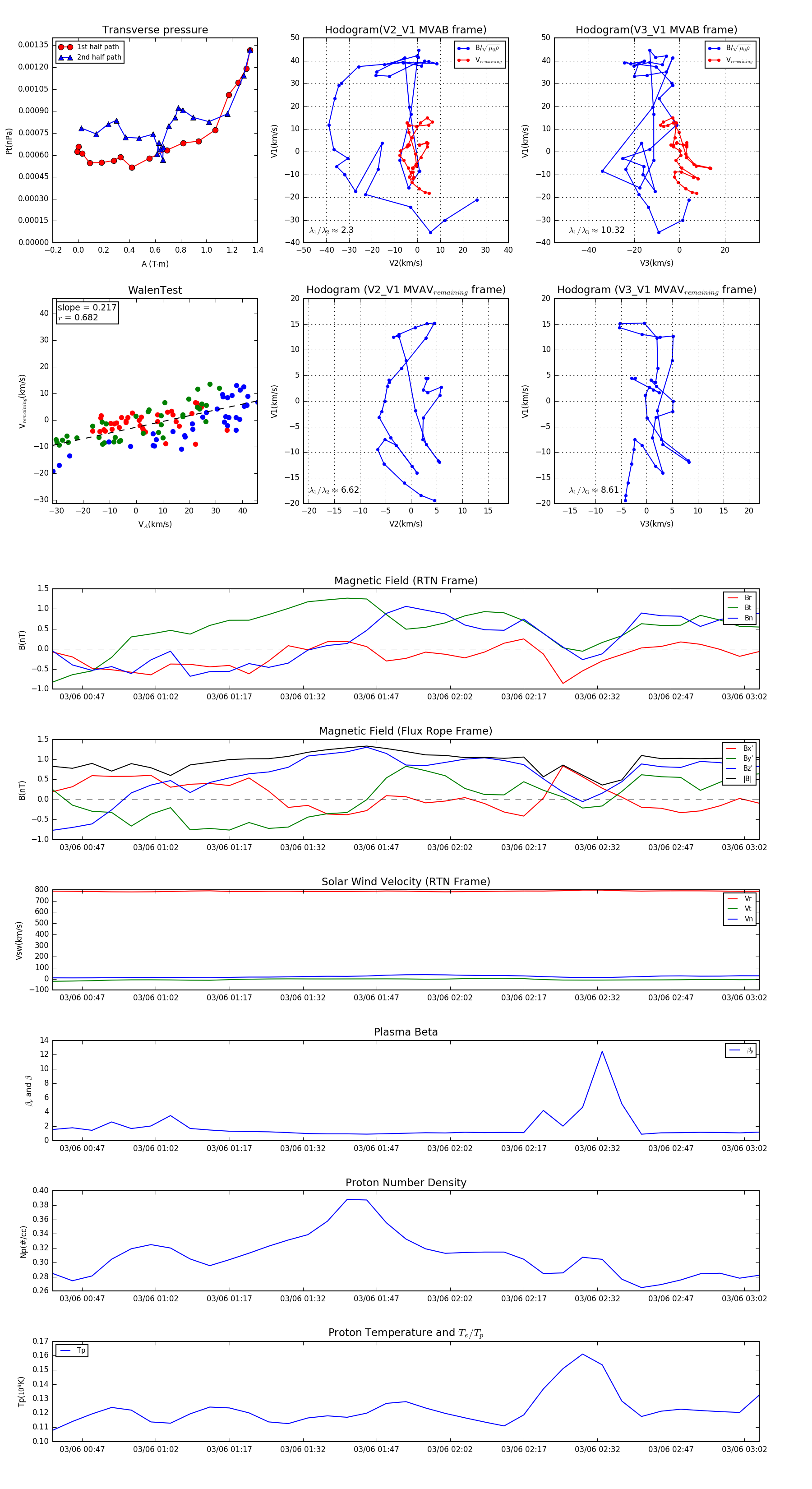
Flux Rope in 1994

Flux Rope Event 1994-03-06 00:41 ~ 1994-03-06 03:05 (145 minutes)


plot