HOME   LIST
‹–   –›

Flux Rope in 1994

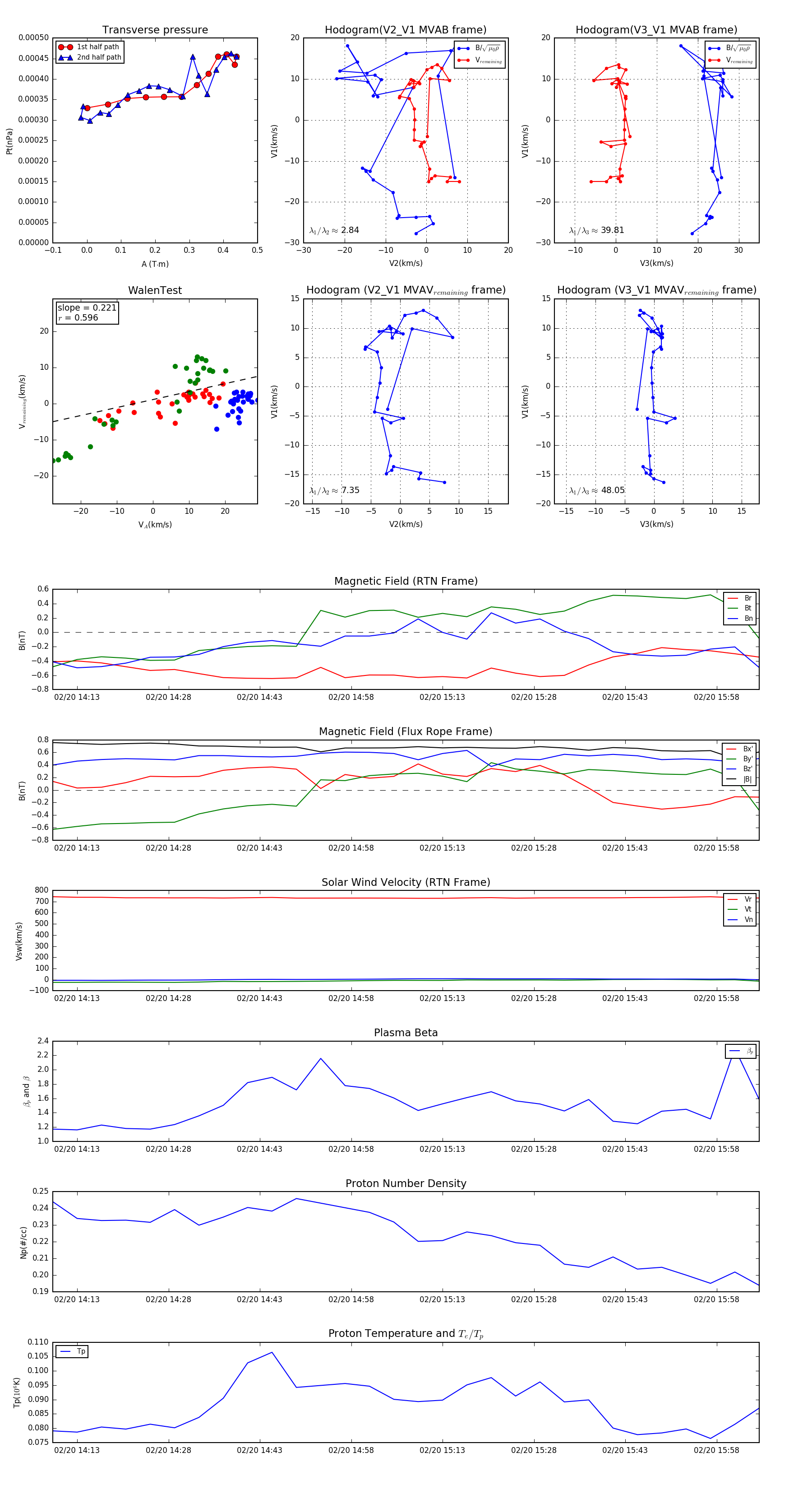
Flux Rope Event 1994-02-20 14:09 ~ 1994-02-20 16:05 (117 minutes)


plot