HOME   LIST
‹–   –›

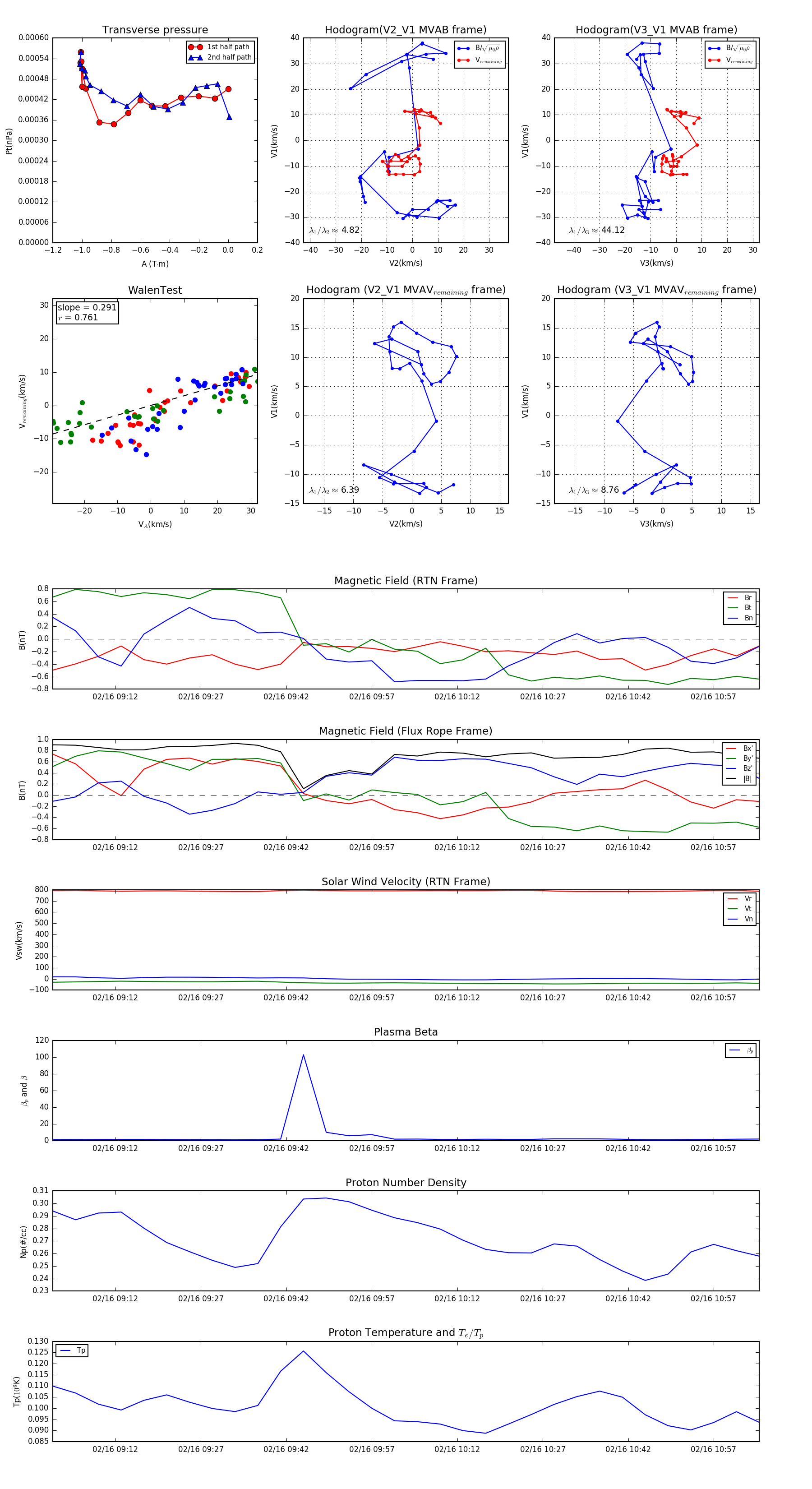
Flux Rope in 1994

Flux Rope Event 1994-02-16 09:01 ~ 1994-02-16 11:05 (125 minutes)


plot