HOME   LIST
‹–   –›

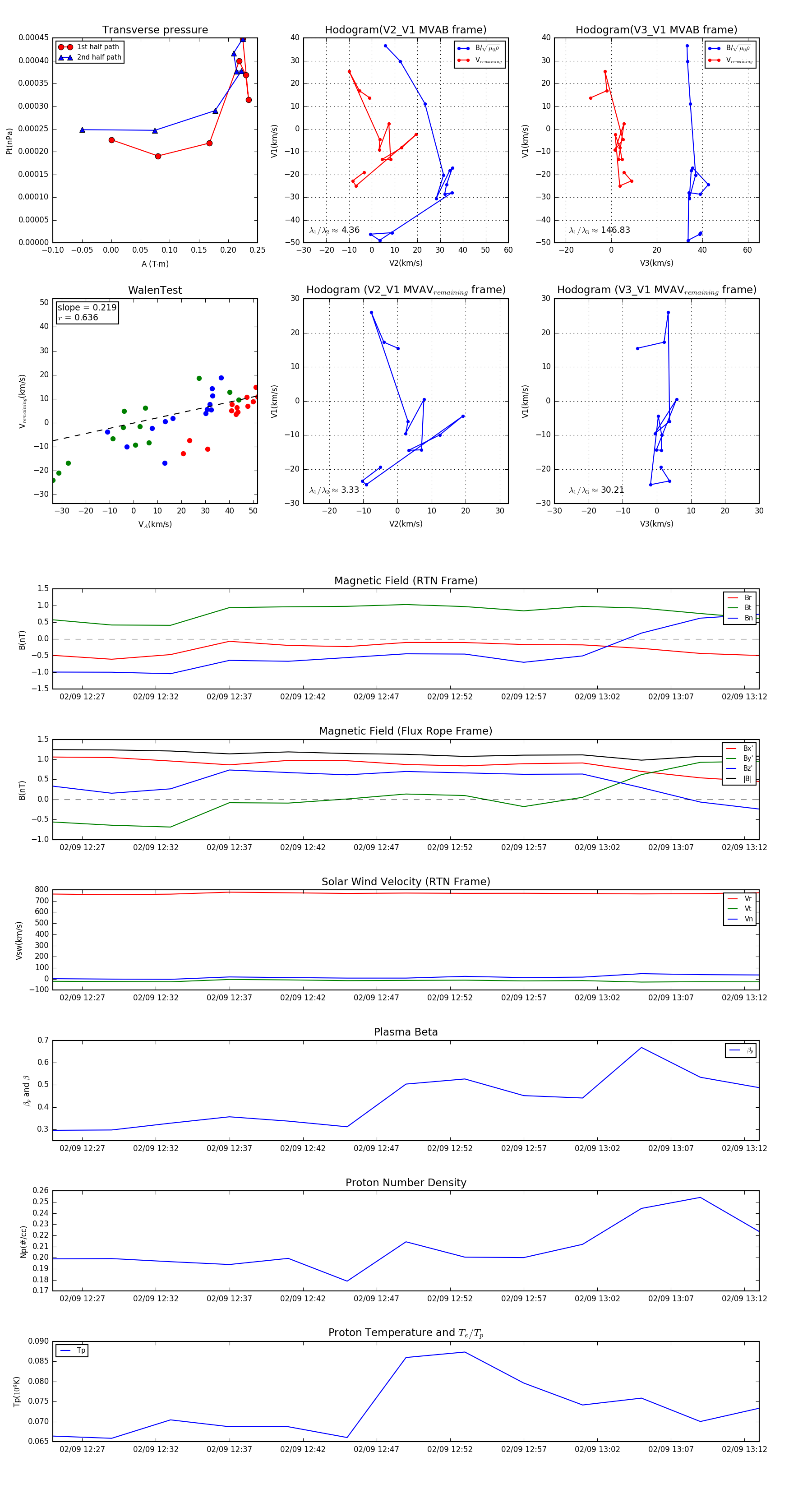
Flux Rope in 1994

Flux Rope Event 1994-02-09 12:25 ~ 1994-02-09 13:13 (49 minutes)


plot