HOME   LIST
‹–   –›

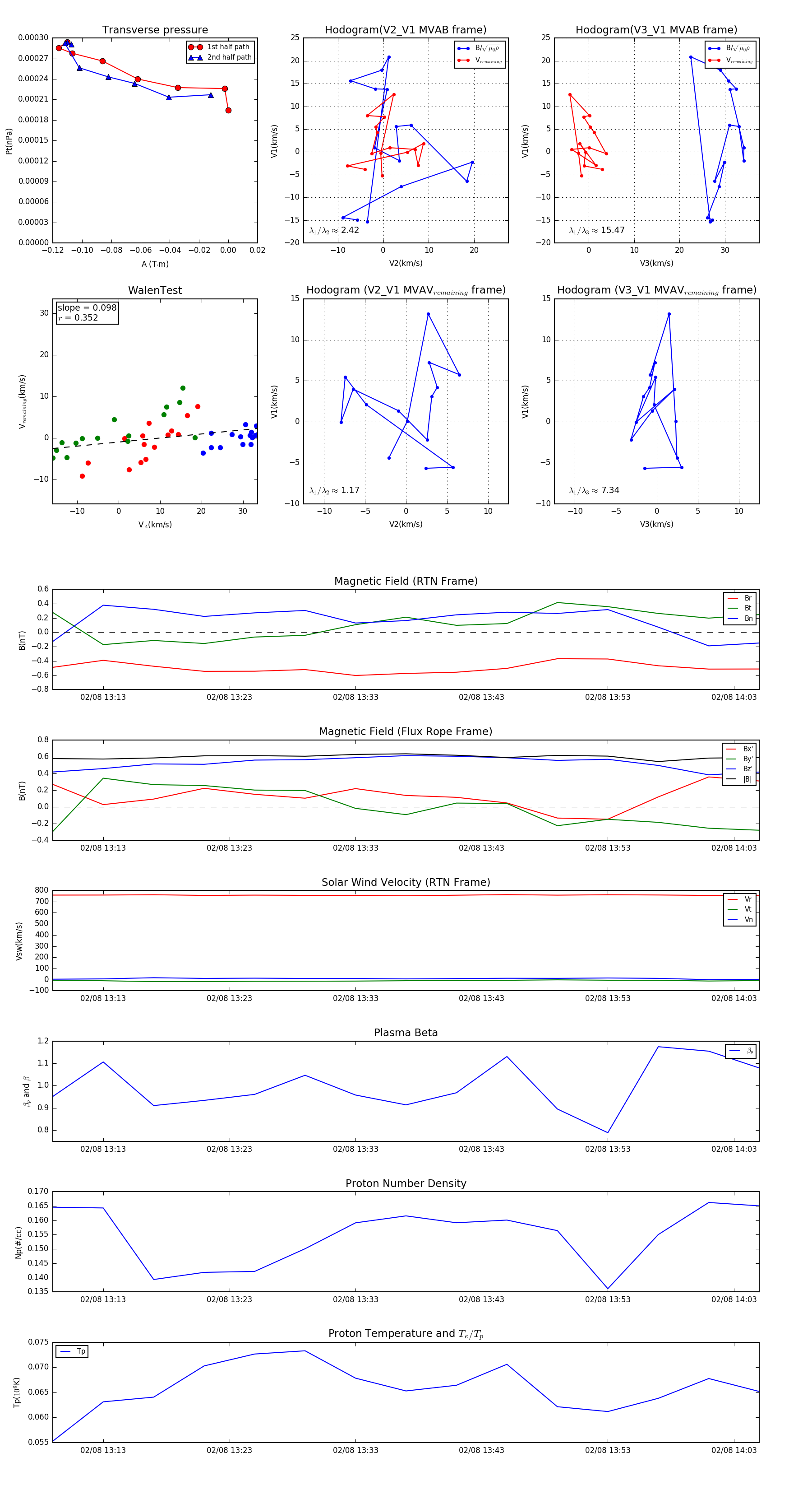
Flux Rope in 1994

Flux Rope Event 1994-02-08 13:09 ~ 1994-02-08 14:05 (57 minutes)


plot