HOME   LIST
‹–   –›

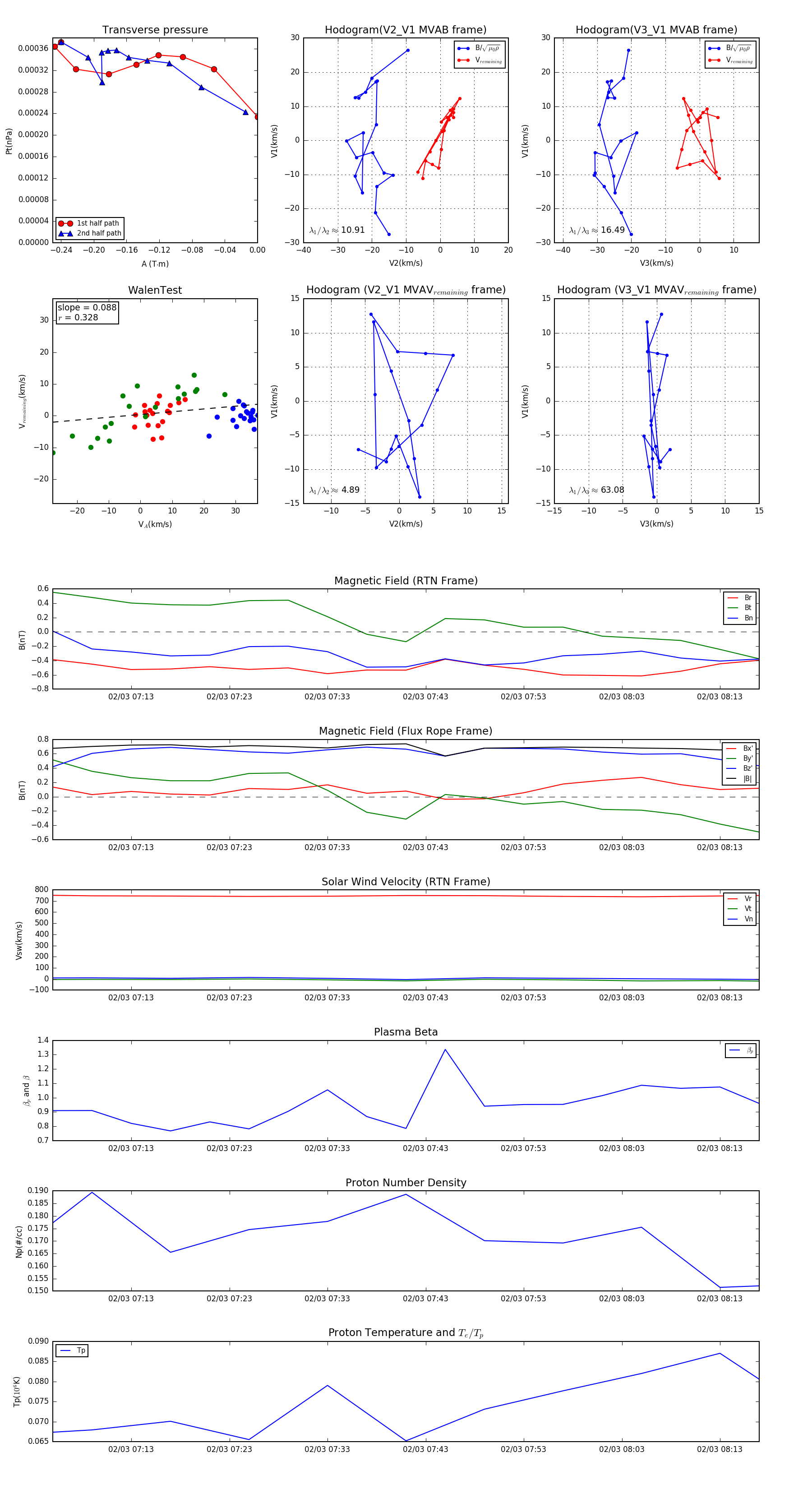
Flux Rope in 1994

Flux Rope Event 1994-02-03 07:05 ~ 1994-02-03 08:17 (73 minutes)


plot