HOME   LIST
‹–   –›

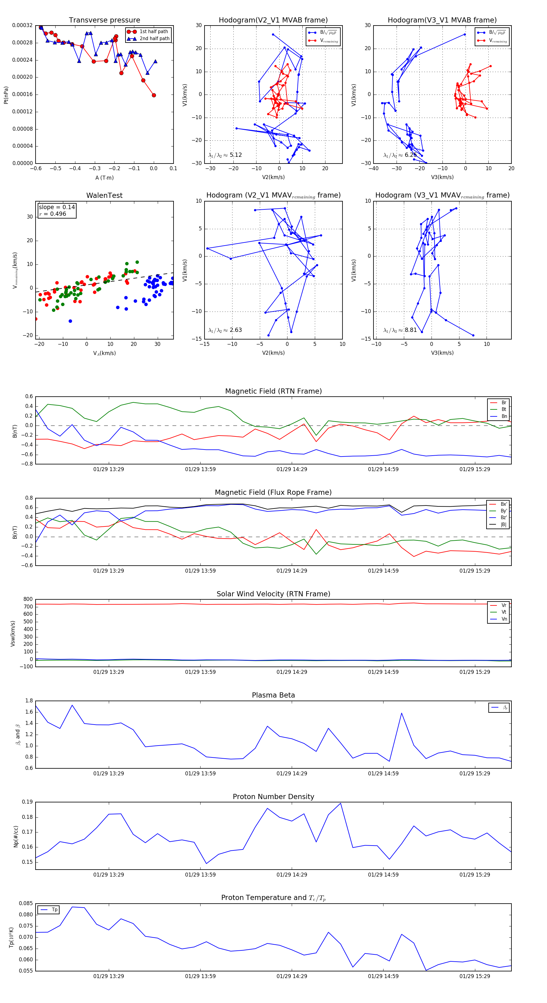
Flux Rope in 1994

Flux Rope Event 1994-01-29 13:05 ~ 1994-01-29 15:41 (157 minutes)


plot