HOME   LIST
‹–   –›

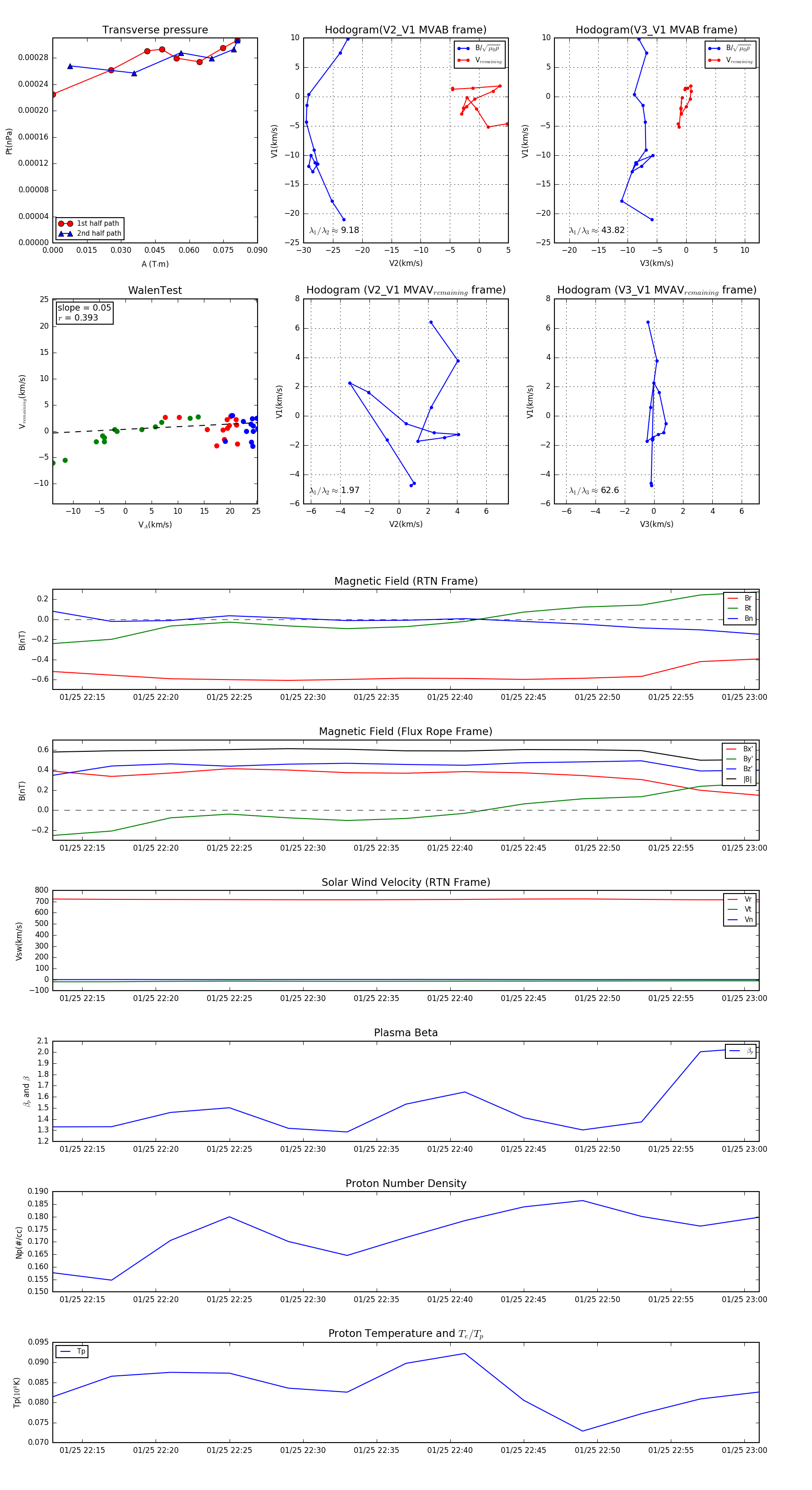
Flux Rope in 1994

Flux Rope Event 1994-01-25 22:13 ~ 1994-01-25 23:01 (49 minutes)


plot