HOME   LIST
‹–   –›

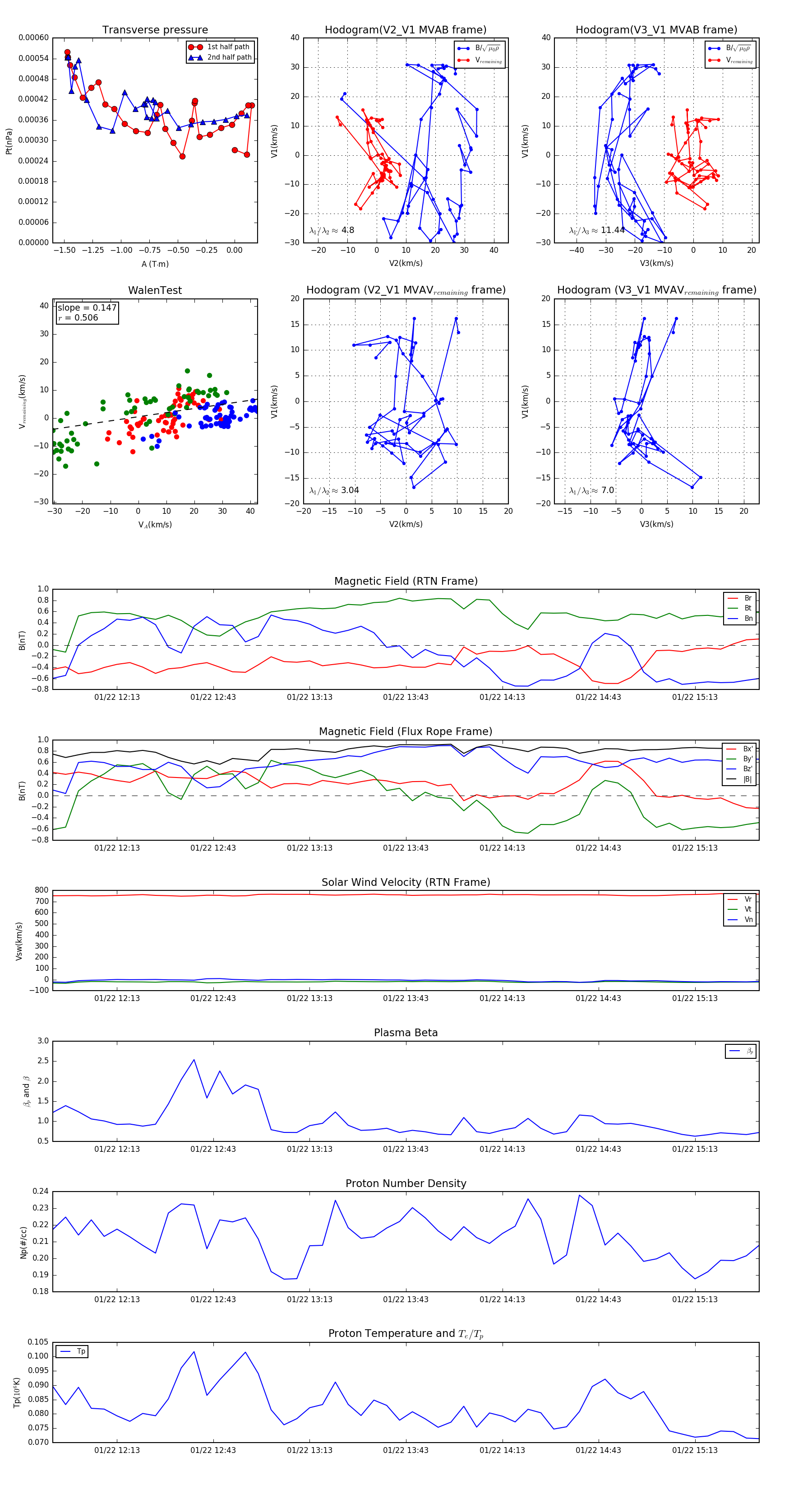
Flux Rope in 1994

Flux Rope Event 1994-01-22 11:53 ~ 1994-01-22 15:33 (221 minutes)


plot