HOME   LIST
‹–   –›

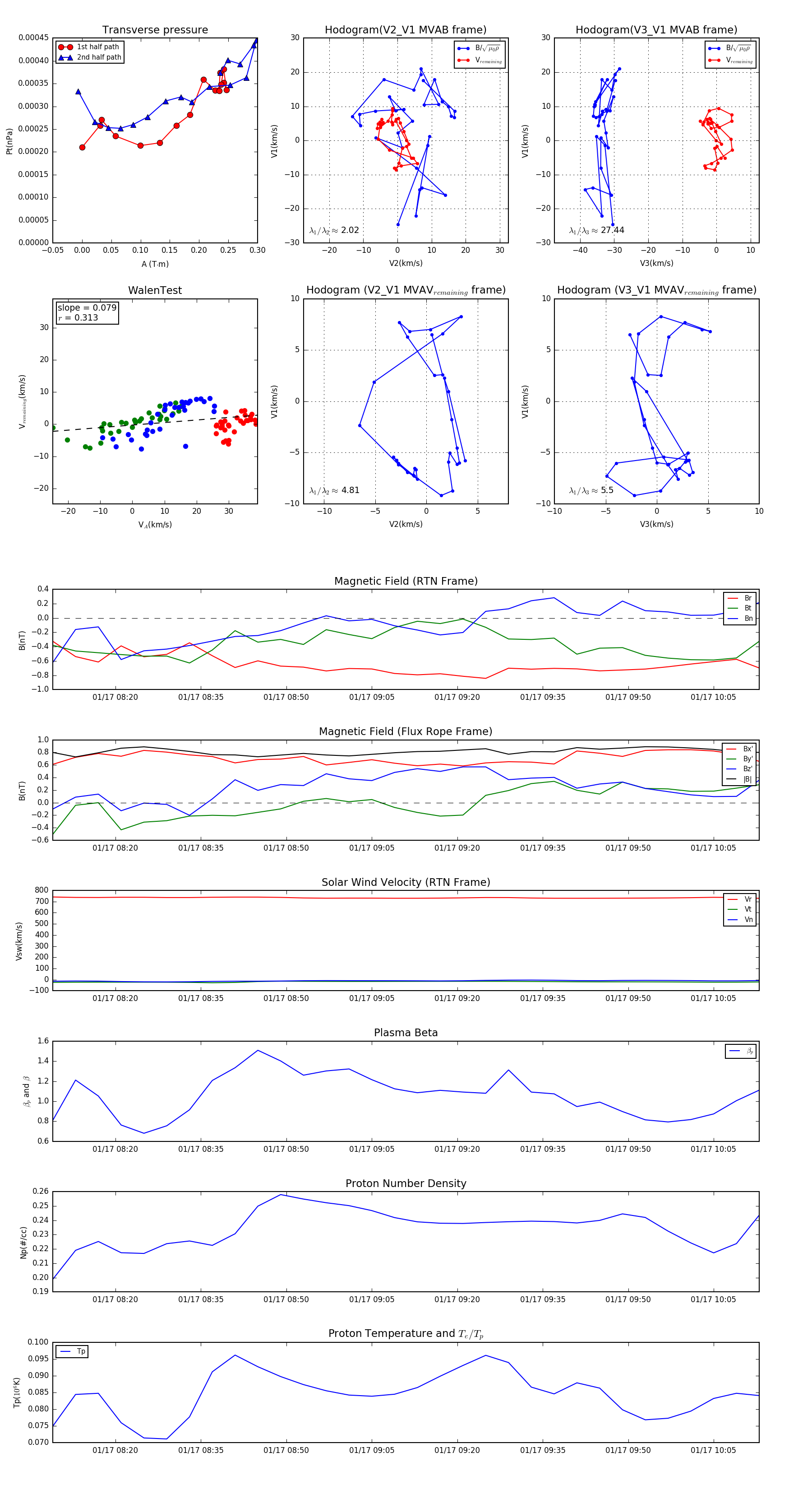
Flux Rope in 1994

Flux Rope Event 1994-01-17 08:09 ~ 1994-01-17 10:13 (125 minutes)


plot