HOME   LIST
‹–   –›

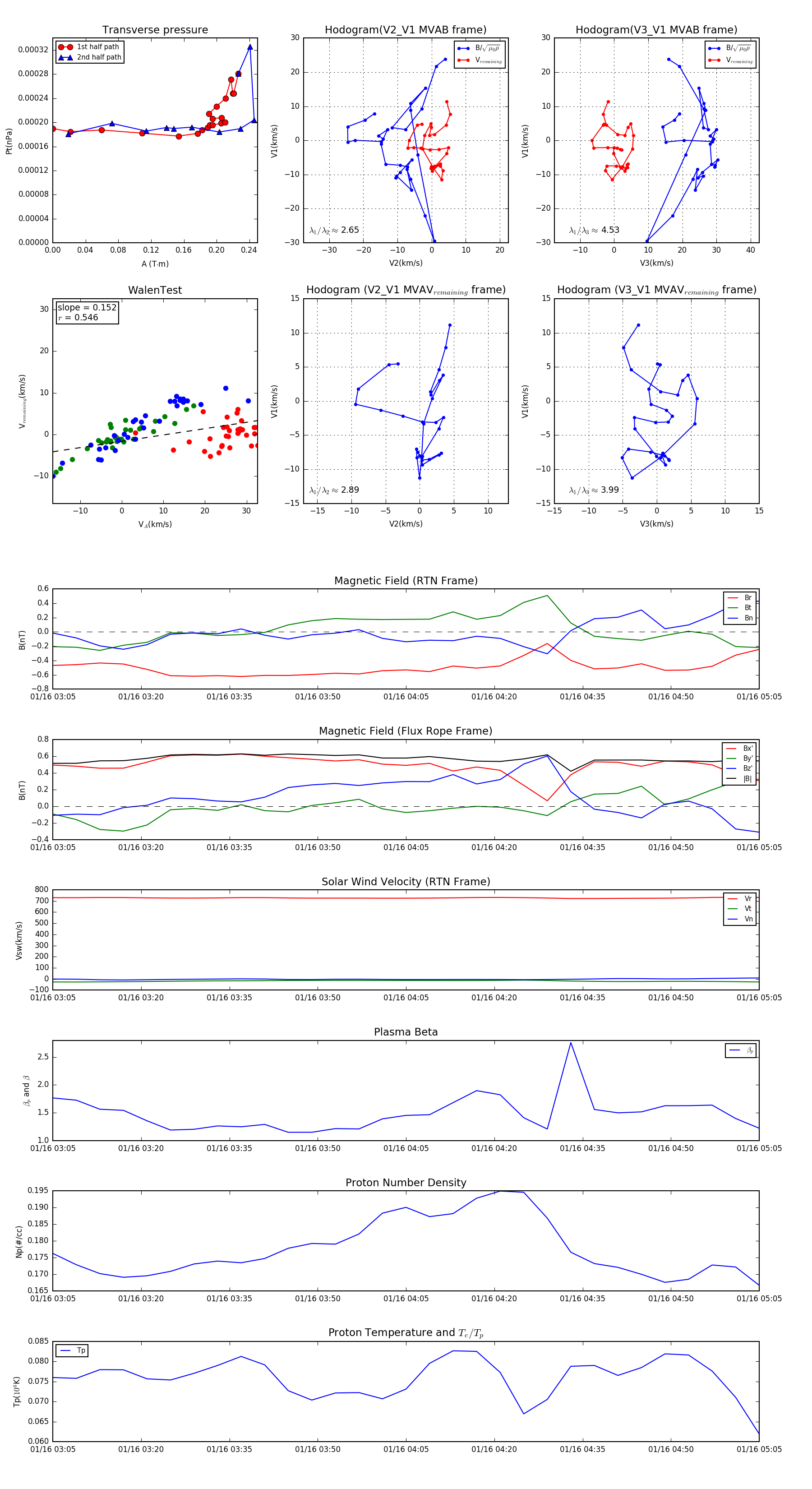
Flux Rope in 1994

Flux Rope Event 1994-01-16 03:05 ~ 1994-01-16 05:05 (121 minutes)


plot