HOME   LIST
‹–   –›

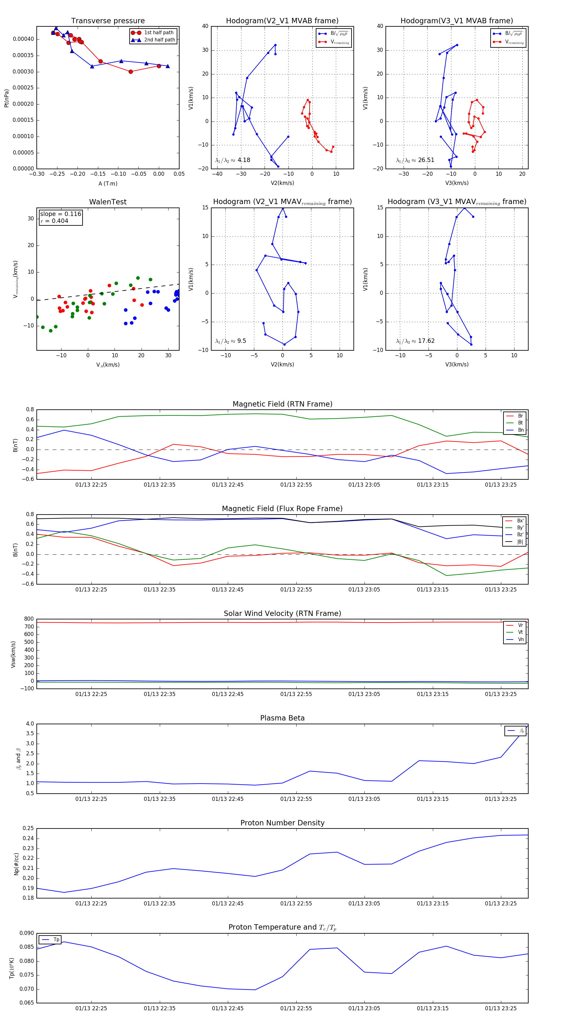
Flux Rope in 1994

Flux Rope Event 1994-01-13 22:17 ~ 1994-01-13 23:29 (73 minutes)


plot