HOME   LIST
‹–   –›

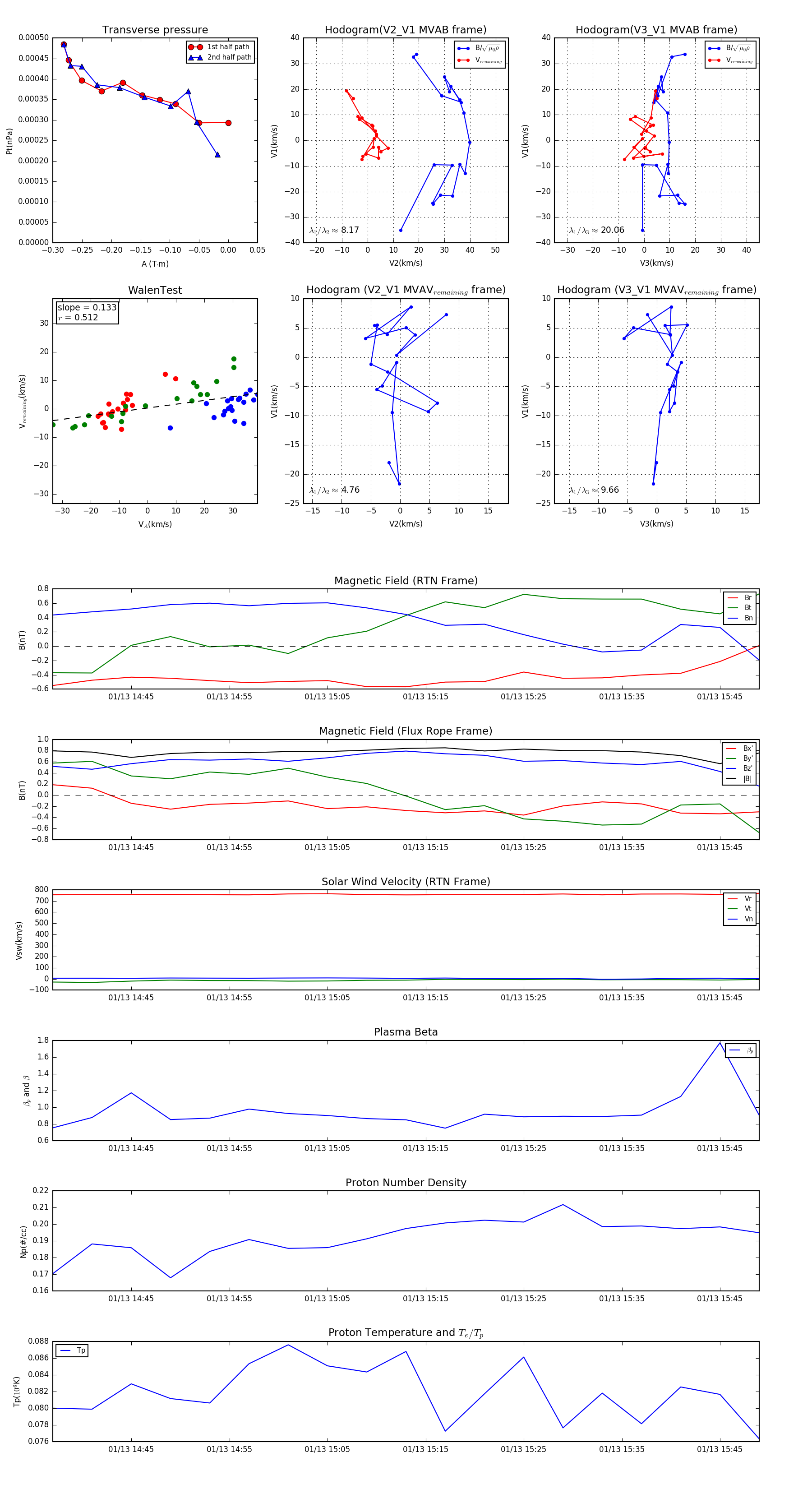
Flux Rope in 1994

Flux Rope Event 1994-01-13 14:37 ~ 1994-01-13 15:49 (73 minutes)


plot