HOME   LIST
‹–   –›

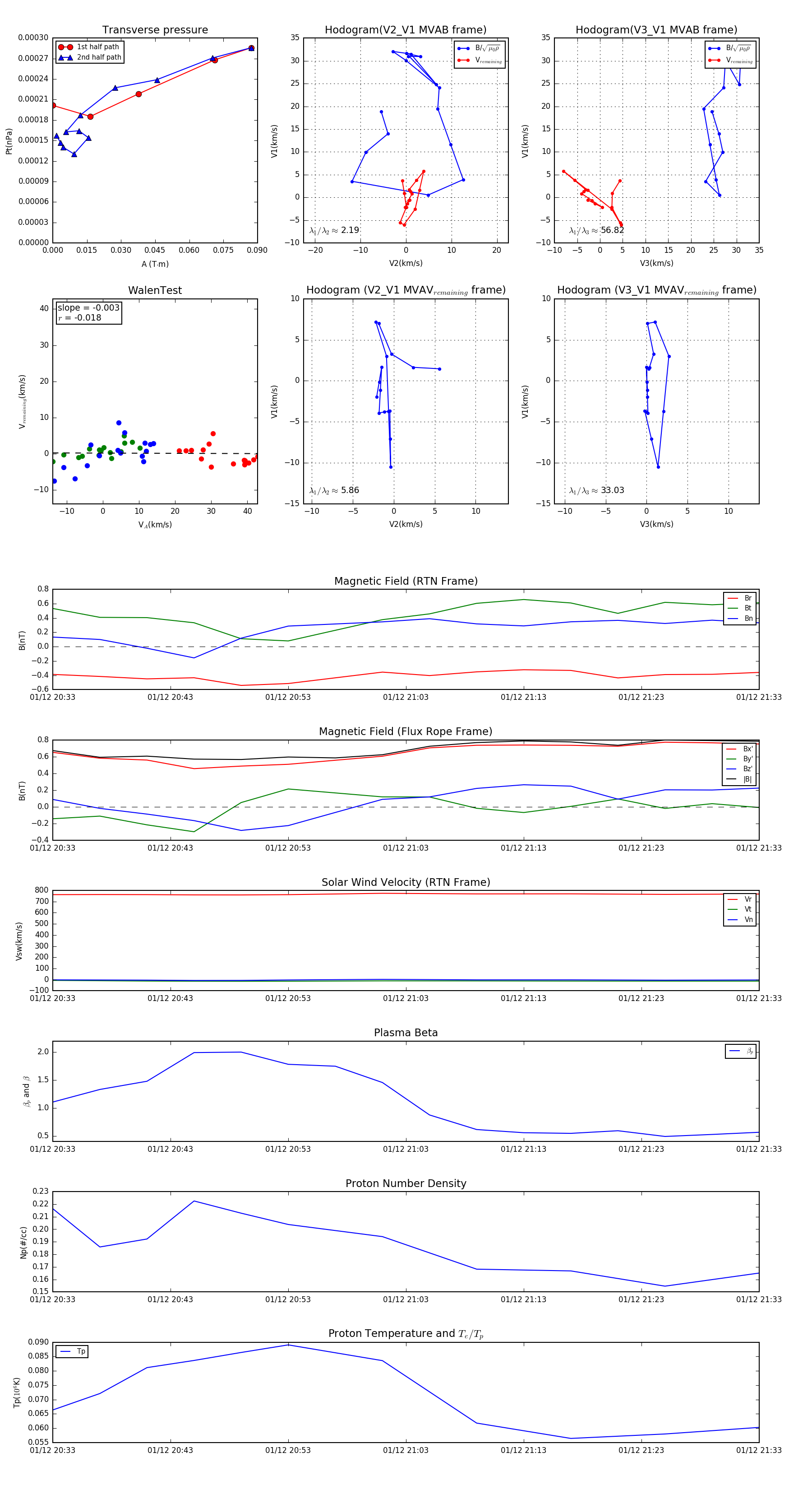
Flux Rope in 1994

Flux Rope Event 1994-01-12 20:33 ~ 1994-01-12 21:33 (61 minutes)


plot