HOME   LIST
‹–   –›

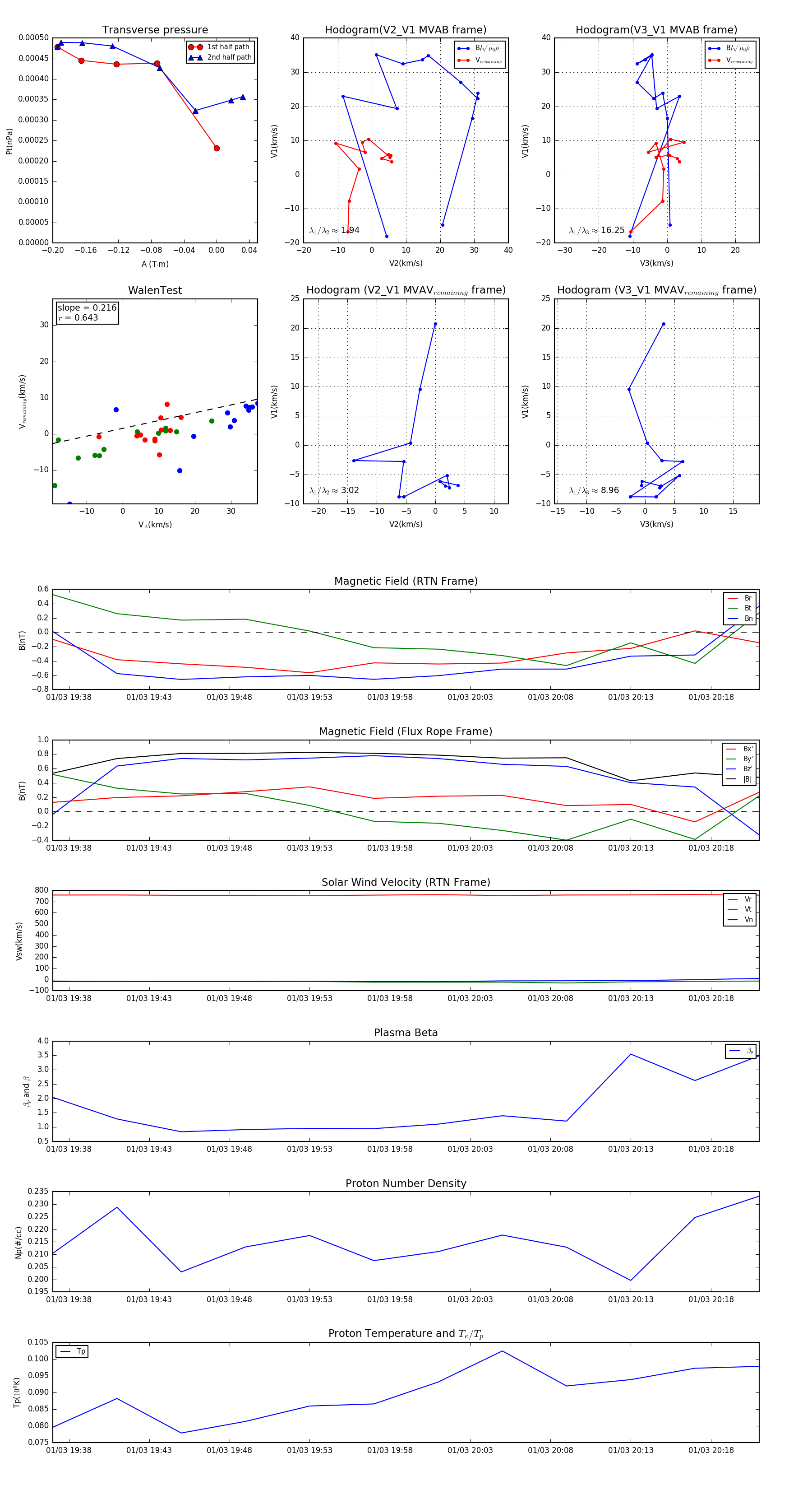
Flux Rope in 1994

Flux Rope Event 1994-01-03 19:37 ~ 1994-01-03 20:21 (45 minutes)


plot