HOME   LIST
‹–   –›

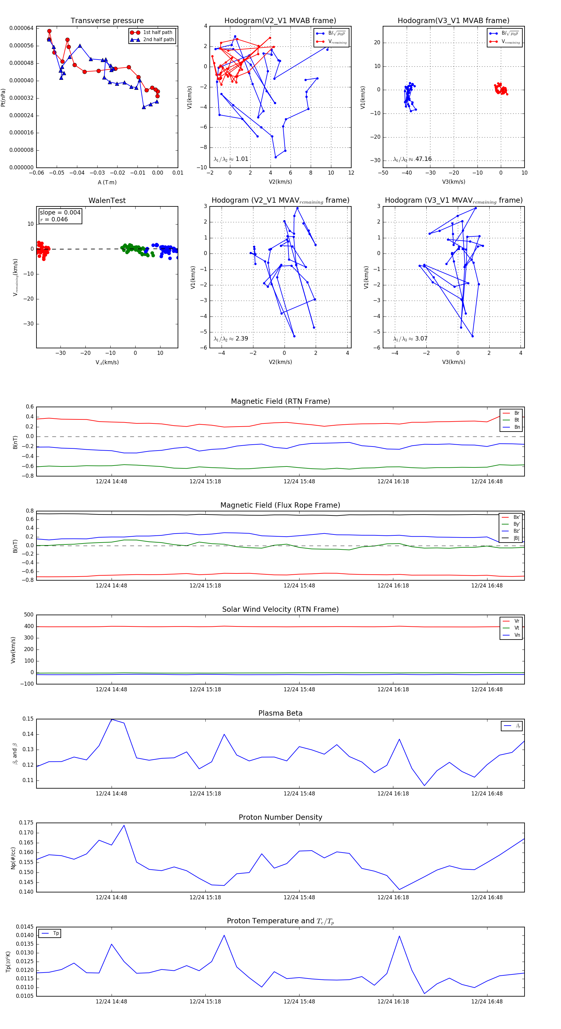
Flux Rope in 1992

Flux Rope Event 1992-12-24 14:24 ~ 1992-12-24 17:00 (157 minutes)


plot