HOME   LIST
‹–   –›

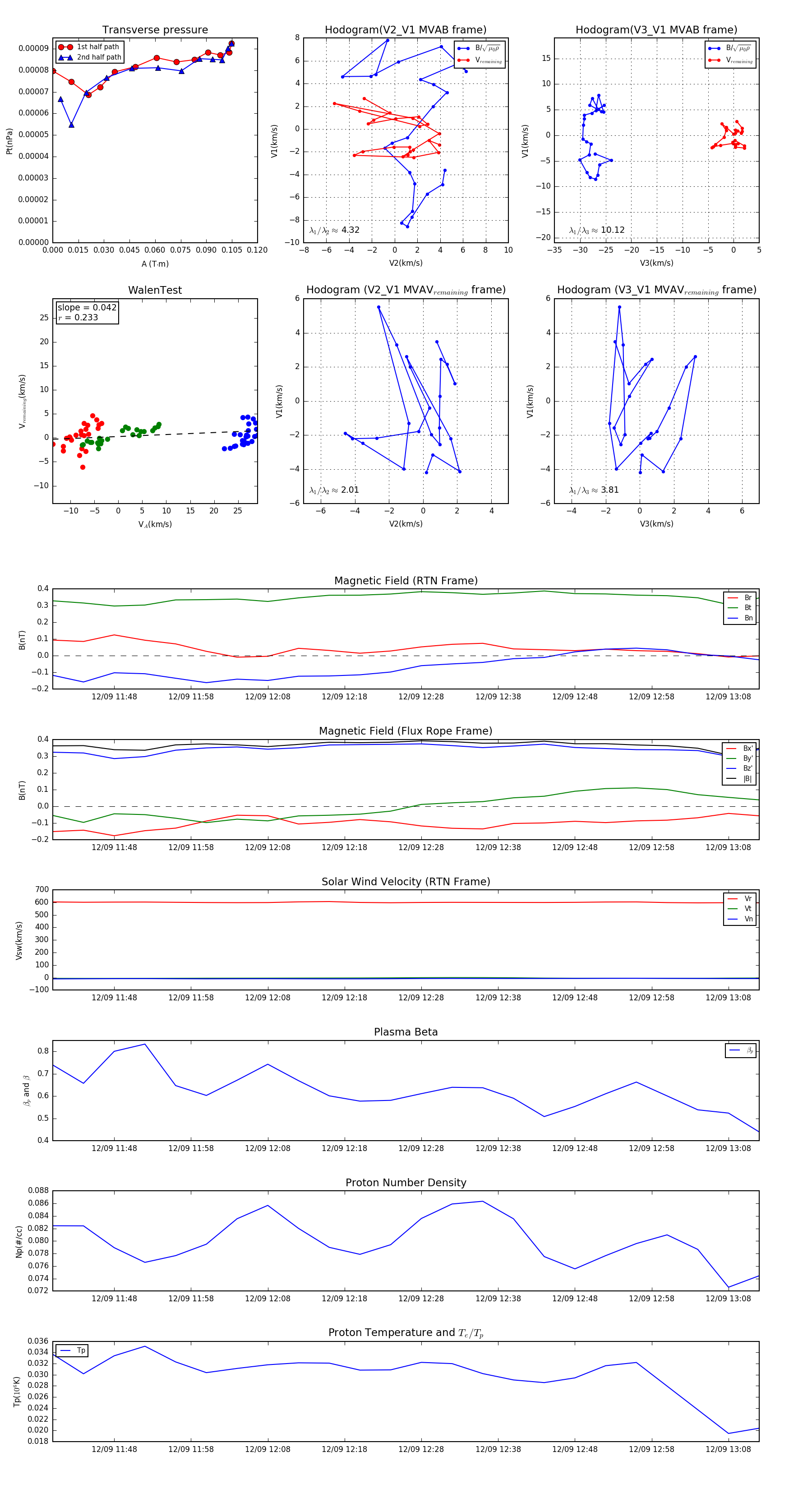
Flux Rope in 1992

Flux Rope Event 1992-12-09 11:40 ~ 1992-12-09 13:12 (93 minutes)


plot