HOME   LIST
‹–   –›

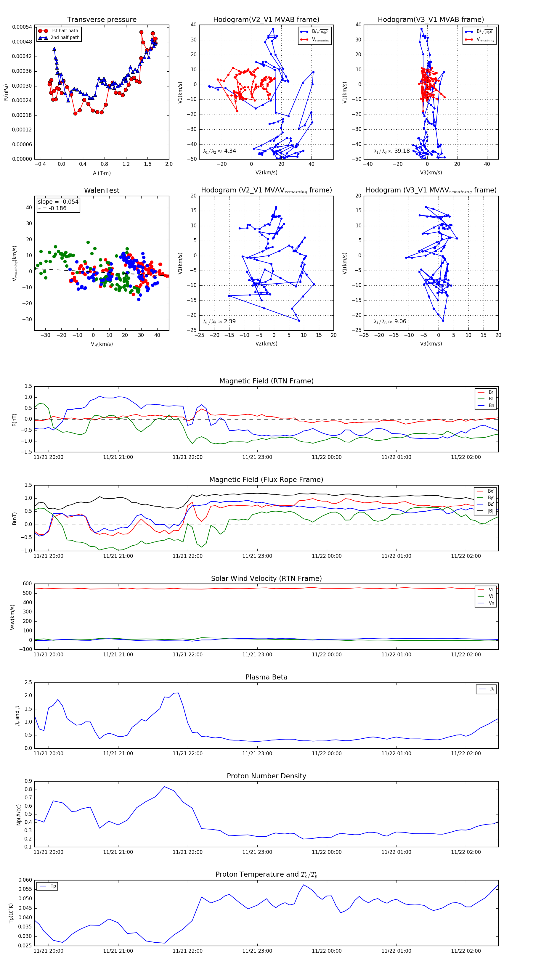
Flux Rope in 1992

Flux Rope Event 1992-11-21 19:48 ~ 1992-11-22 02:28 (401 minutes)


plot