HOME   LIST
‹–   –›

Flux Rope in 1992

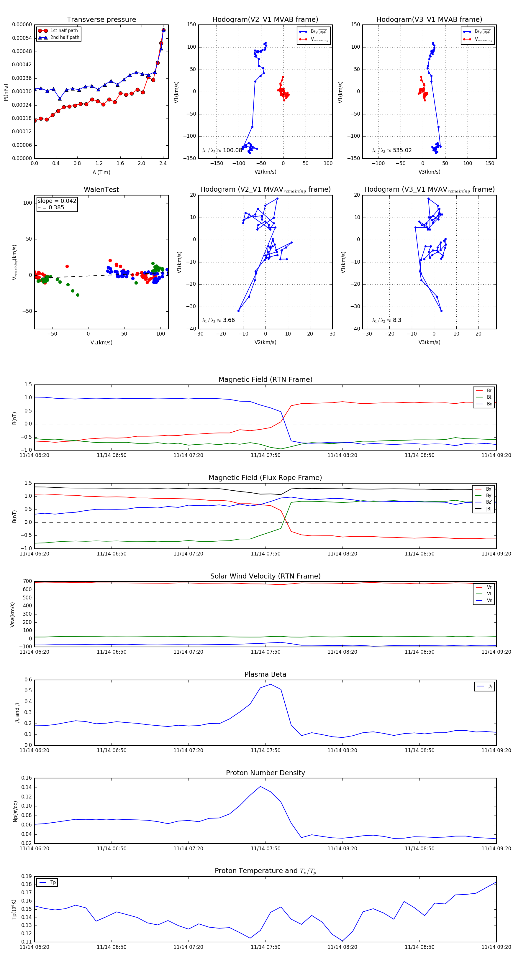
Flux Rope Event 1992-11-14 06:20 ~ 1992-11-14 09:20 (181 minutes)


plot