HOME   LIST
‹–   –›

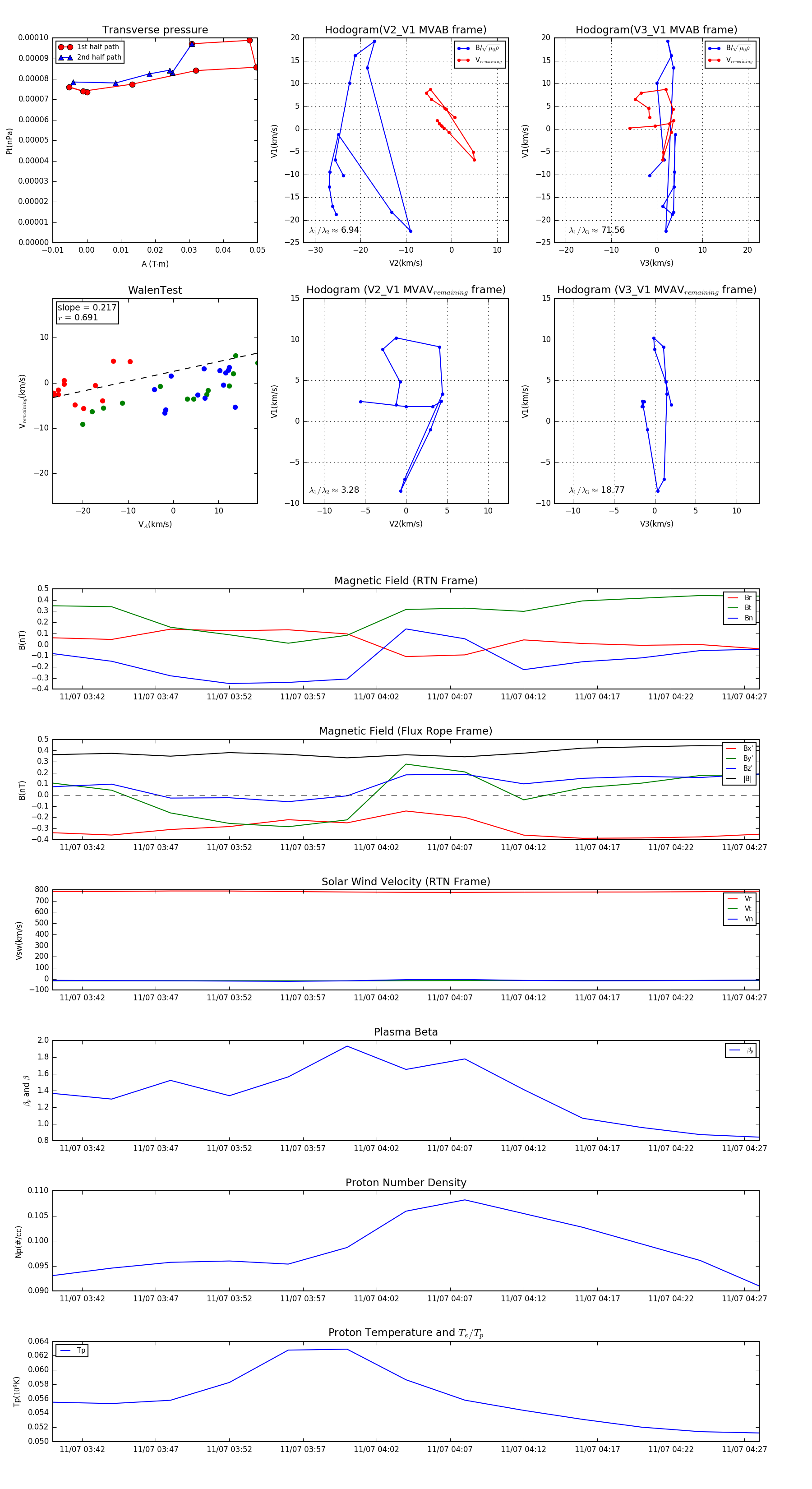
Flux Rope in 1992

Flux Rope Event 1992-11-07 03:40 ~ 1992-11-07 04:28 (49 minutes)


plot