HOME   LIST
‹–   –›

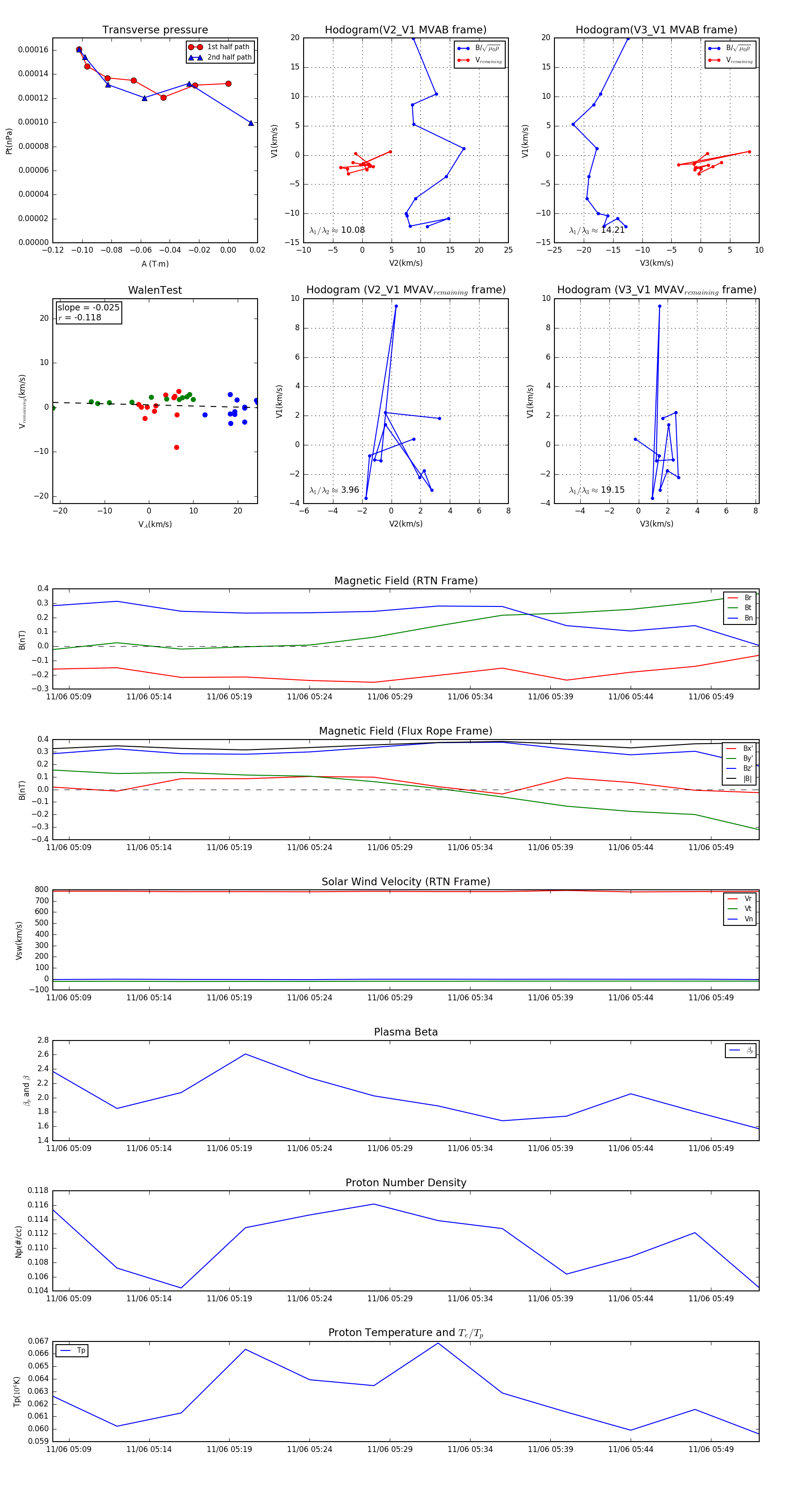
Flux Rope in 1992

Flux Rope Event 1992-11-06 05:08 ~ 1992-11-06 05:52 (45 minutes)


plot