HOME   LIST
‹–   –›

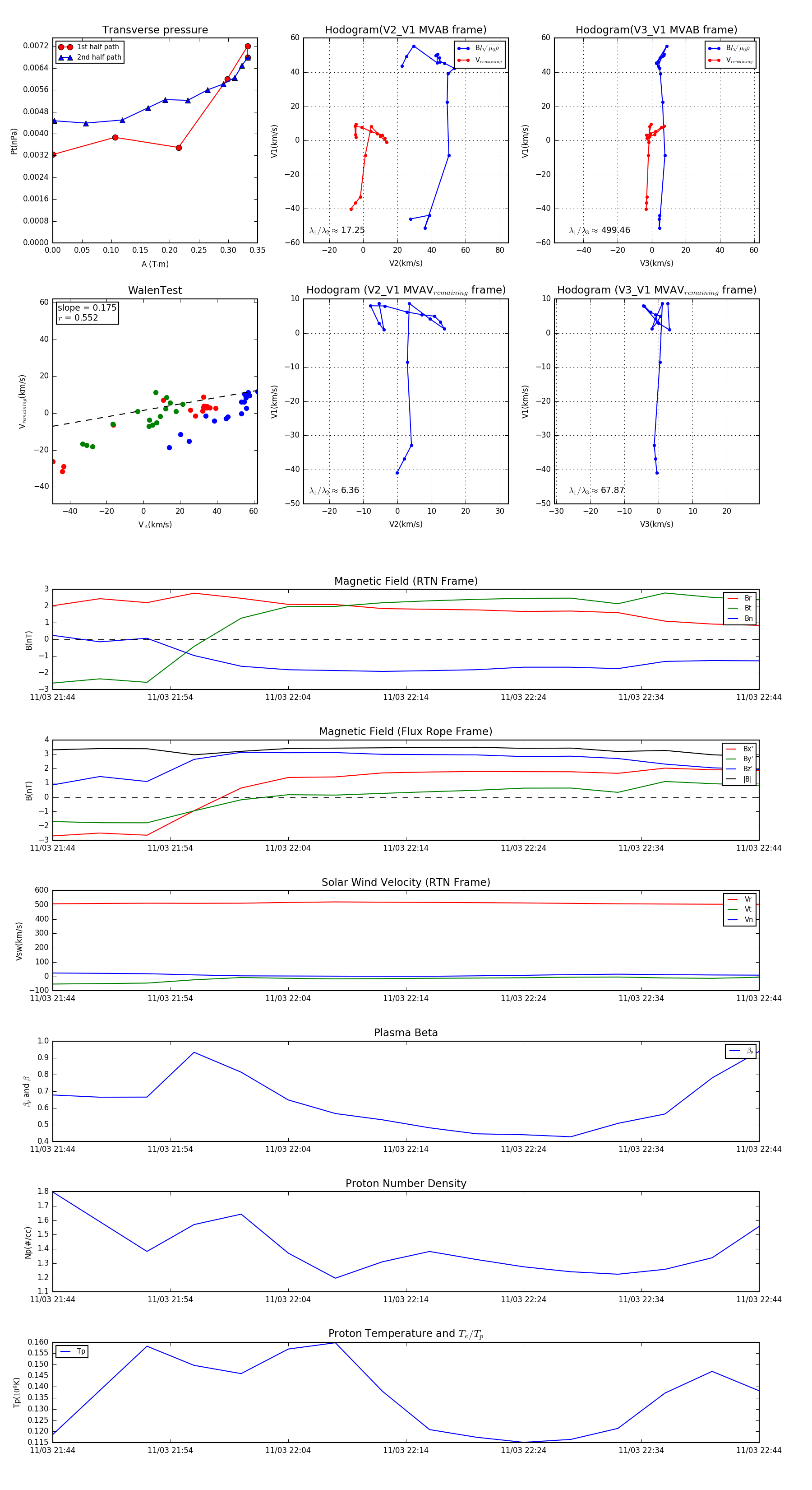
Flux Rope in 1992

Flux Rope Event 1992-11-03 21:44 ~ 1992-11-03 22:44 (61 minutes)


plot