HOME   LIST
‹–   –›

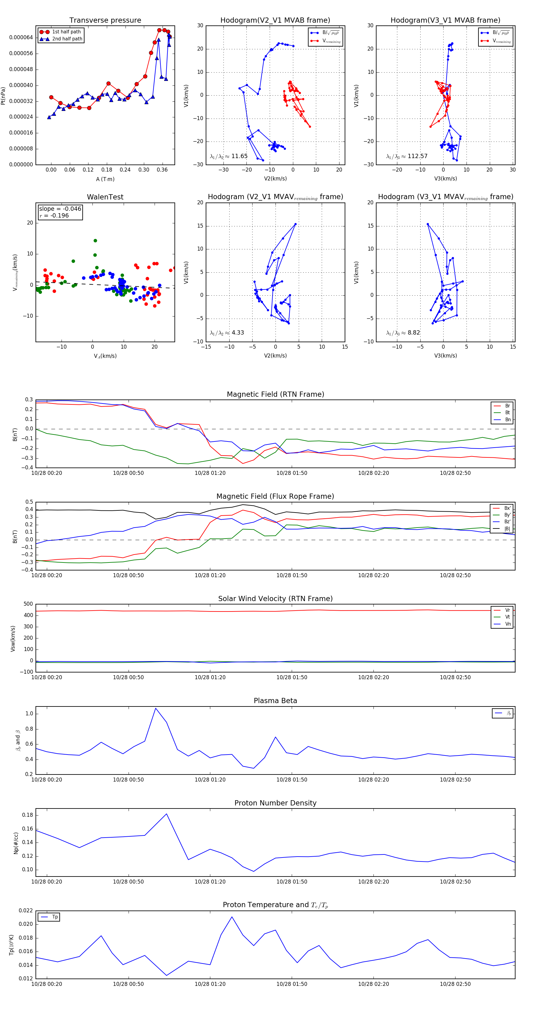
Flux Rope in 1992

Flux Rope Event 1992-10-28 00:16 ~ 1992-10-28 03:12 (177 minutes)


plot