HOME   LIST
‹–   –›

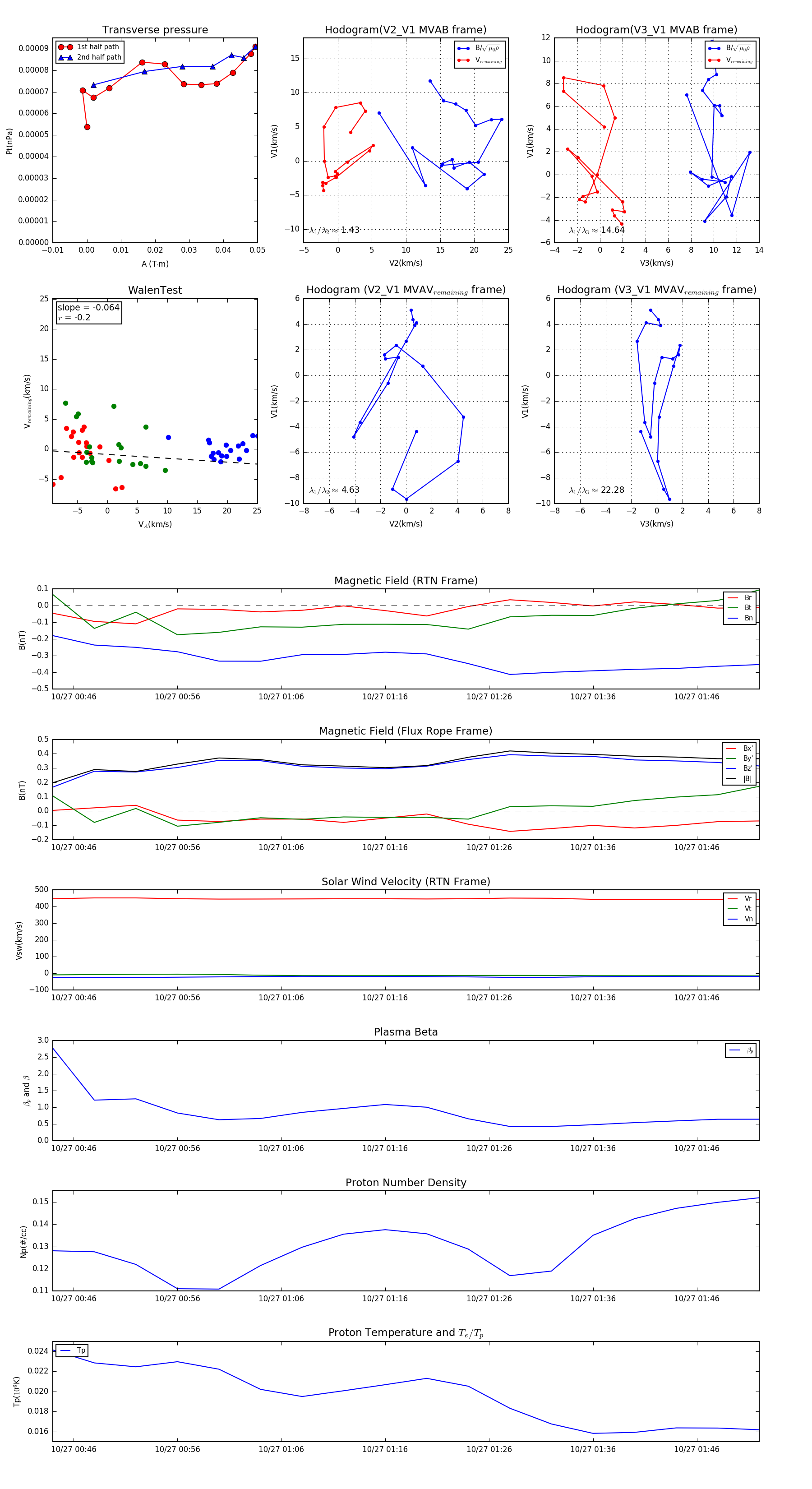
Flux Rope in 1992

Flux Rope Event 1992-10-27 00:44 ~ 1992-10-27 01:52 (69 minutes)


plot