HOME   LIST
‹–   –›

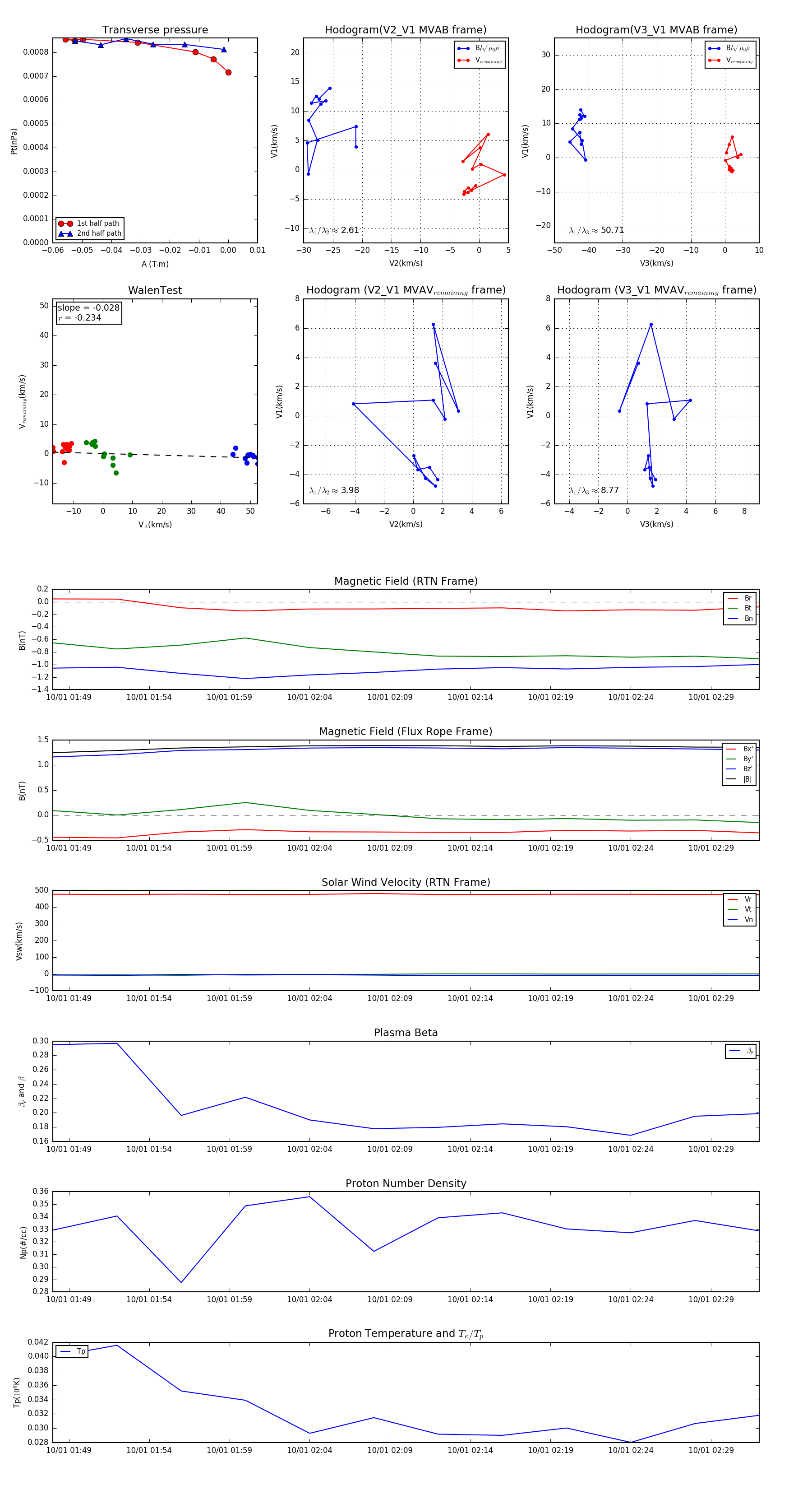
Flux Rope in 1992

Flux Rope Event 1992-10-01 01:48 ~ 1992-10-01 02:32 (45 minutes)


plot