HOME   LIST
‹–   –›

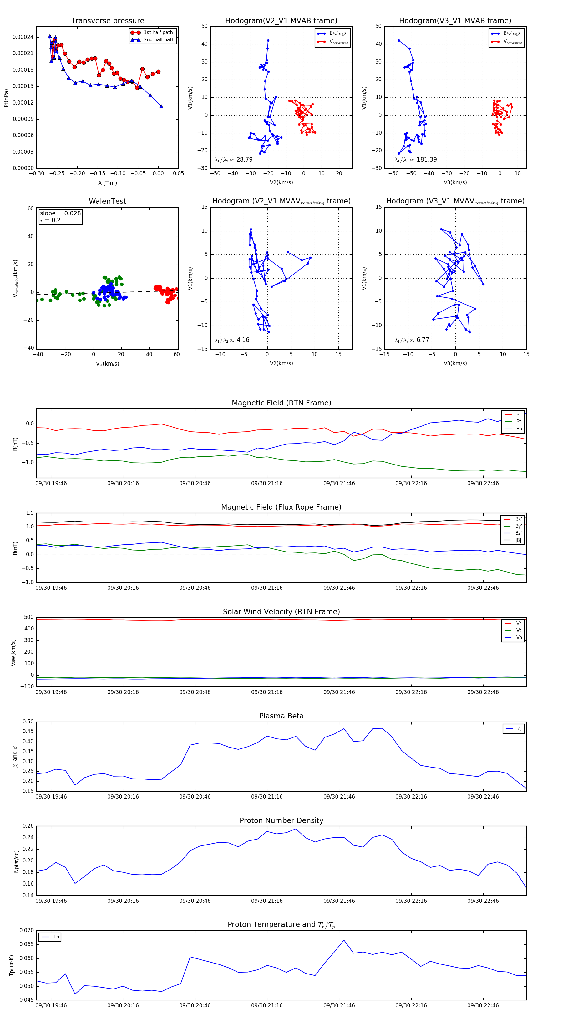
Flux Rope in 1992

Flux Rope Event 1992-09-30 19:40 ~ 1992-09-30 23:04 (205 minutes)


plot