HOME   LIST
‹–   –›

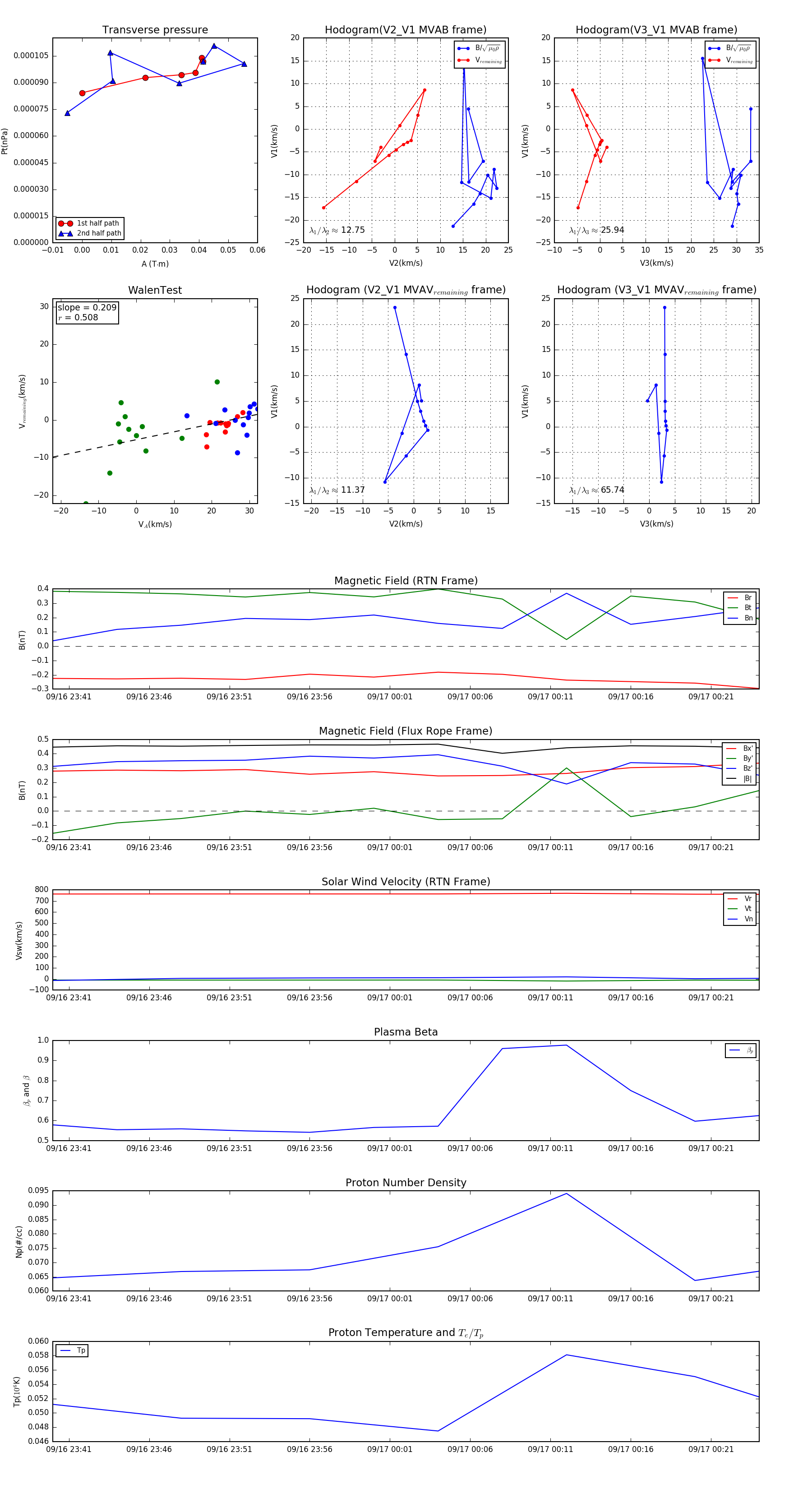
Flux Rope in 1992

Flux Rope Event 1992-09-16 23:40 ~ 1992-09-17 00:24 (45 minutes)


plot