HOME   LIST
‹–   –›

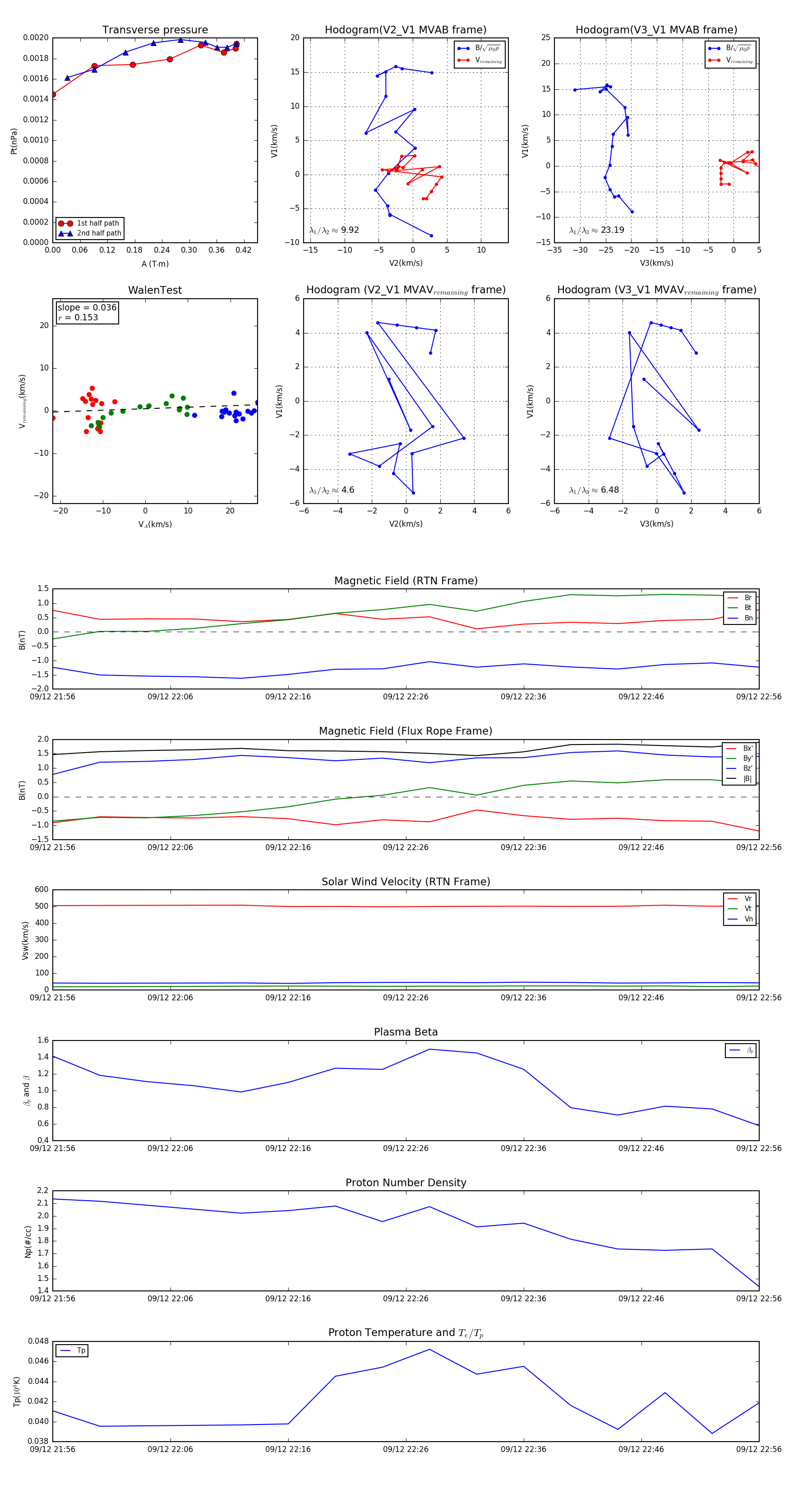
Flux Rope in 1992

Flux Rope Event 1992-09-12 21:56 ~ 1992-09-12 22:56 (61 minutes)


plot